Welcome to Programming World!
C Programming
Topic: Keywords and Identifiers
Keywords are predefined, reserved words used in programming that have a
special meaning. Keywords are part of the syntax and they cannot be used as an
identifier.
For example: int money;
Here, int is a keyword that indicates 'money' is a variable of type integer.
Keywords List:
Samsil Arefin
Identifiers : Identifier refers to name given to entities such as variables,
functions, structures etc.
int money;
double accountBalance;
Here, money and accountBalance are identifiers.
Topic: Constants and Variables
In programming, a variable is a container (storage area) to hold data.
To indicate the storage area, each variable should be given a unique name
(identifier). Variable names are just the symbolic representation of a memory
location.
For example: int potato=20;
Here potato is a variable of integer type. The variable is assigned value: 20
Constants/Literals :
A constant is a value or an identifier whose value cannot be altered in a program.
For example: const double PI = 3.14
Here, PI is a constant. Basically what it means is that, PI and 3.14 is same for this
program.
Escape Sequences :
Data Types :
Programming Operators :
Increment and decrement operators:
C programming has two operators increment ++ and decrement -- to change the
value of an operand (constant or variable) by 1.
Increment ++ increases the value by 1 whereas decrement -- decreases the value
by 1. These two operators are unary operators, meaning they only operate on a
single operand.
#include <stdio.h>
int main()
{
int a = 10, b = 100;
float c = 10.5, d = 100.5;
printf("++a = %d n", ++a);
printf("--b = %d n", --b);
printf("++c = %f n", ++c);
printf("--d = %f n", --d);
return 0;
}
Output:
++a = 11
--b = 99
++c = 11.500000
++d = 99.500000
Ternary Operator (?:) :
conditionalExpression ? expression1 : expression2
The conditional operator works as follows:
1.The first expression conditionalExpression is evaluated at first. This expression
evaluates to 1 if it's and evaluates to 0 if it's false.
2.If conditionalExpression is true, expression1 is evaluated.
3.If conditionalExpression is false, expression2 is evaluated.
For example:
#include<stdio.h>
int main(){
int a=10,b=15;
// If test condition (a >b) is true, max equal to 10.
// If test condition (a>b) is false,max equal to 15.
int max=(a>b)?a:b;
printf("%d",max);
return 0;
}
Topic: if, if...else and Nested if...else Statement
if statement :
if(boolean_expression) {
/* statement(s) will execute if the boolean expression is true */
}
Samsil Arefin
Example :
#include <stdio.h>
int main () {/* local variable definition */
int a = 10;
/* check the boolean condition using if statement */
if( a < 20 ) {/* if condition is true then print the following */
printf("a is less than 20n" );
}
printf("value of a is : %dn", a); return 0; }
Output:
a is less than 20
value of a is : 10
If...else if...else Statement :
if(boolean_expression 1) {
/* Executes when the boolean expression 1 is true */
}
else if( boolean_expression 2) {
/* Executes when the boolean expression 2 is true */
}
else if( boolean_expression 3) {
/* Executes when the boolean expression 3 is true */
}
else {
/* executes when the none of the above condition is true */
}
#include <stdio.h>
void main () { int a = 100; /* local variable definition */
/* check the boolean condition */
if( a == 10 ) {
/* if condition is true then print the following */
printf("Value of a is 10n" );
}
else if( a == 20 ) {
/* if else if condition is true */
printf("Value of a is 20n" );
}
else if( a == 30 ) {
/* if else if condition is true */
printf("Value of a is 30n" );
}
else {
/* if none of the conditions is true */
printf("None of the values is matchingn" ); } }
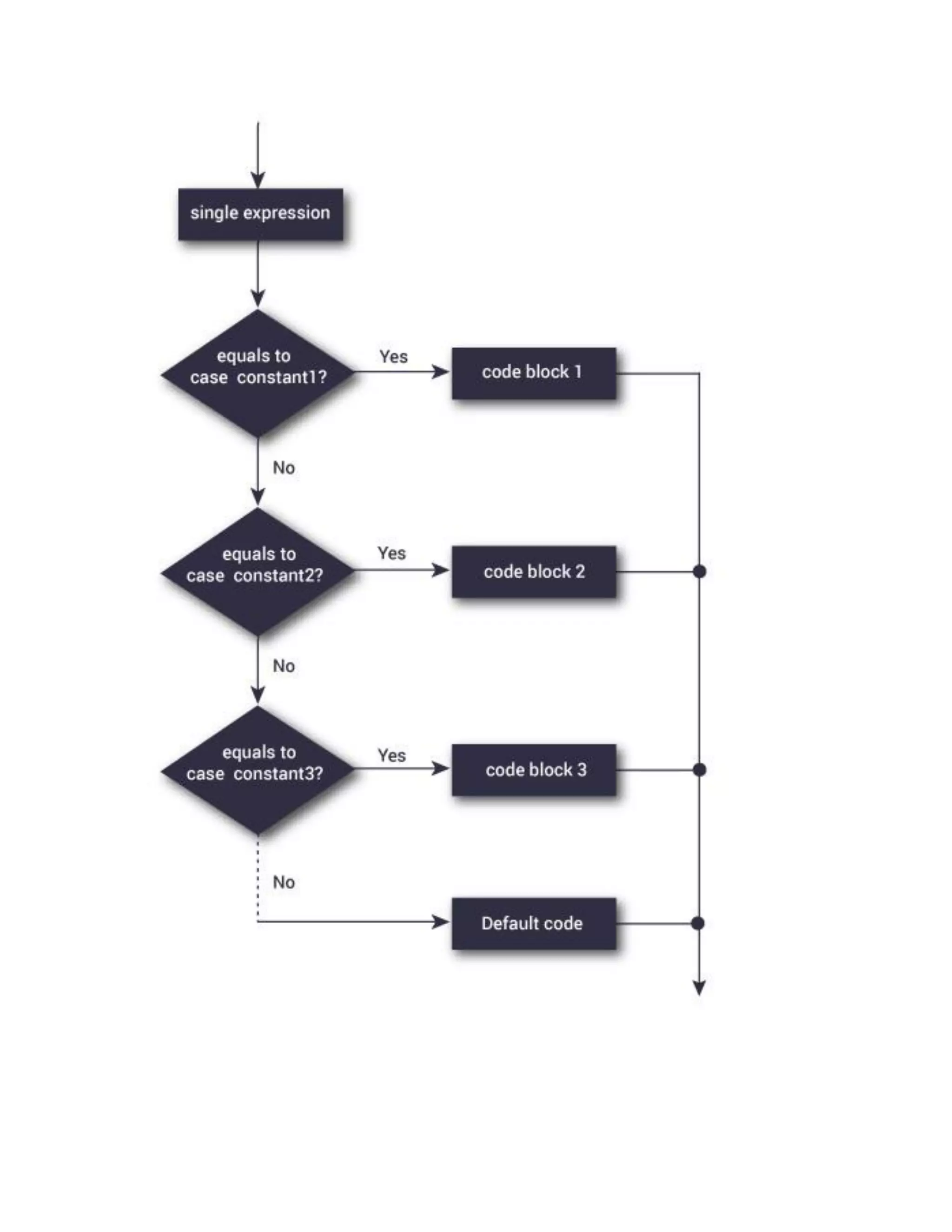
Topic: Switch statement
switch (n)
{
case constant1:
// code to be executed if n is equal to constant1;
break;
case constant2:
// code to be executed if n is equal to constant2; break;
.
.
.
default:
// code to be executed if n doesn't match any constant
}
Samsil Arefin
For example :
#include <stdio.h>
void main () {
char grade = 'B'; /* local variable definition */
switch(grade) {
case 'A' :
printf("Excellent!n" ); break;
case 'B' :
printf("Well donen" ); break;
case 'C' :
printf("You passedn" ); break;
case 'D' :
printf("Better try againn" ); break;
default : printf("Invalid graden" ); } }
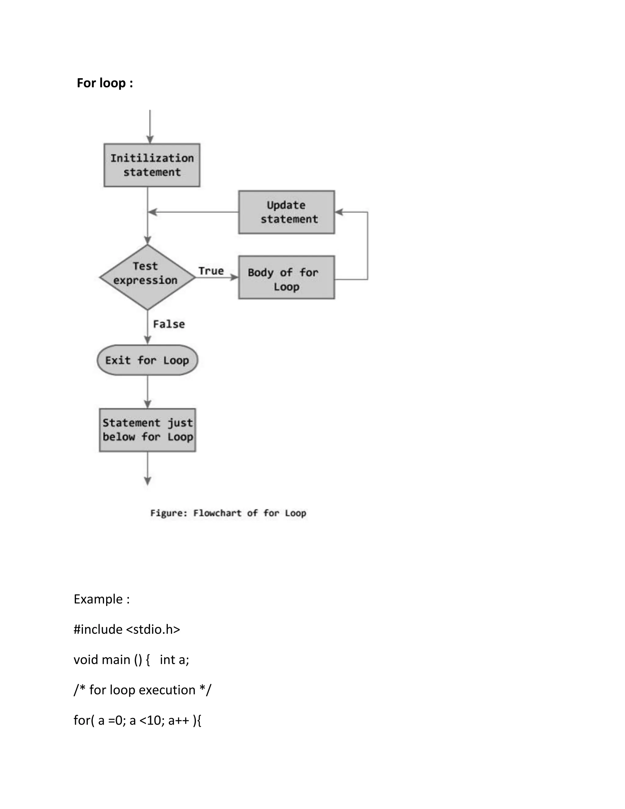
Topic : LOOP
There are three loops in C programming:
1.for loop
2.while loop
3.do..while loop
Samsil Arefin
For loop :
Example :
#include <stdio.h>
void main () { int a;
/* for loop execution */
for( a =0; a <10; a++ ){
printf("value of a: %dn", a); } }
Output:
value of a: 0
value of a: 1
value of a: 2
value of a: 3
value of a: 4
value of a: 5
value of a: 6
value of a: 7
value of a: 8
value of a: 9
while loop :
while(condition) {
statement(s); }
Example:
#include <stdio.h>
Void main () {
/* local variable definition */
int a = 10;
/* while loop execution */
while( a < 20 ) {
printf("value of a: %dn", a);
a++;
} }
Output same.
DO..while loop :
do {
statement(s);
} while( condition );
Example:
#include <stdio.h>
Void main () {
/* local variable definition */
int a = 10;
/* do loop execution */
do {
printf("value of a: %dn", a);
a++;
}while( a < 20 ); }
Output same.
Nested for loop :
for (initialization; condition; increment/decrement)
{
statement(s);
for (initialization; condition; increment/decrement)
{
statement(s);
... ... ...
}
... ... ...
}
Samsil Arefin
#include <stdio.h>
int main()
{
int i,j;
for( i=1;i<=5;i++)
{
for( j=1;j<=i;j++)
{
printf("%d ",j);
}
printf("n");
}
return 0;
}
Output:
1
1 2
1 2 3
1 2 3 4
1 2 3 4 5
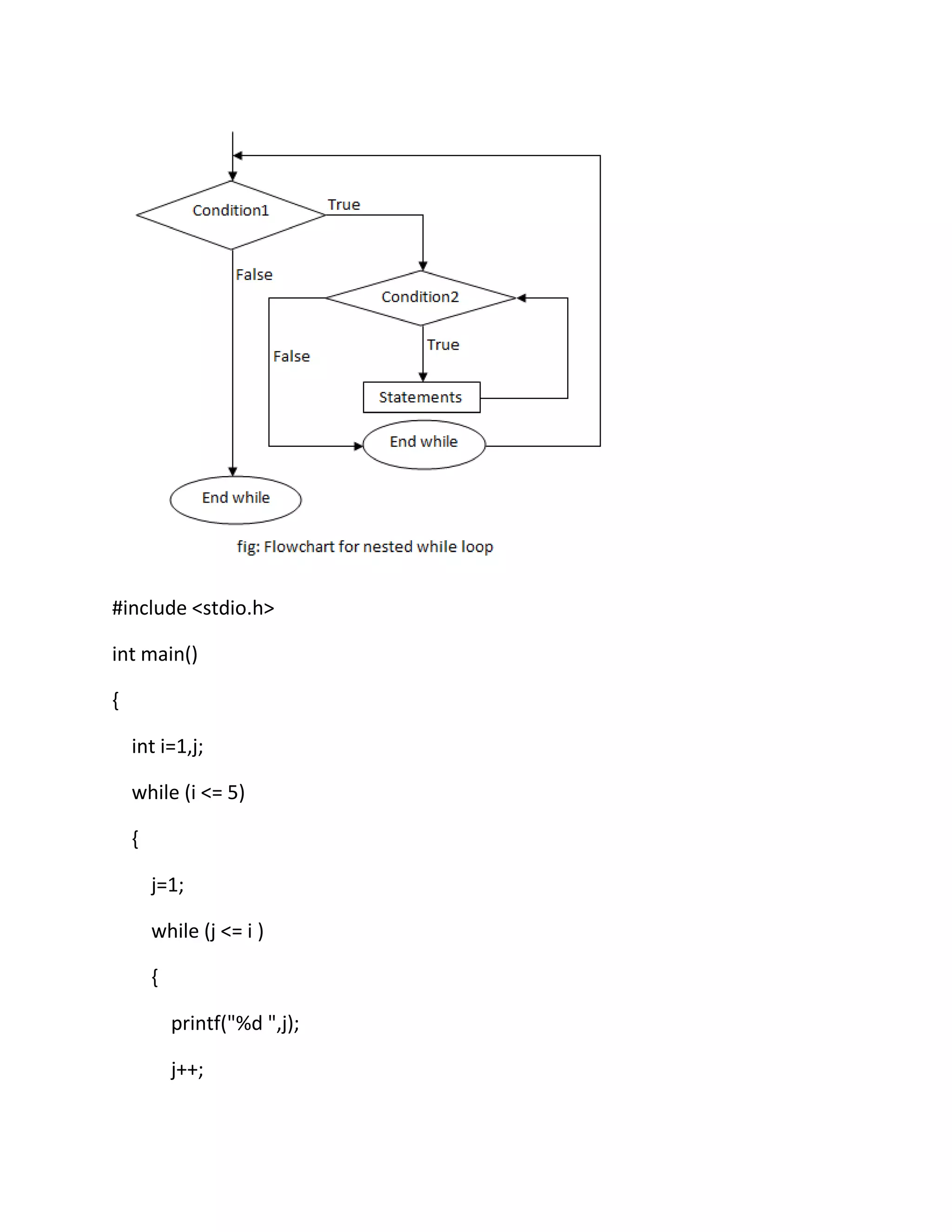
Nested while loop :
#include <stdio.h>
int main()
{
int i=1,j;
while (i <= 5)
{
j=1;
while (j <= i )
{
printf("%d ",j);
j++;
}
printf("n");
i++;
}
return 0;
}
Output:
1
1 2
1 2 3
1 2 3 4
1 2 3 4 5
Samsil Arefin
break statement :
Example :
#include <stdio.h>
int main () {
/* local variable definition */
int a = 10;
/* while loop execution */
while( a < 20 ) {
printf("value of a: %dn", a);
a++;
if( a > 15) {
/* terminate the loop using break statement */
break;
}
}
return 0;
}
Result:
value of a: 10
value of a: 11
value of a: 12
value of a: 13
value of a: 14
value of a: 15
continue Statement :
Example:
#include <stdio.h>
int main()
{ int i;
for( i=0;i<=8;i++)
{
if(i==5) continue;
printf("value of i: %dn", i);
}
return 0;
}
Output:
value of i: 0
value of i: 1
value of i: 2
value of i: 3
value of i: 4
value of i: 6
value of i: 7
value of i: 8
Topic: Function
Example #1: No arguments passed and no return Value
#include <stdio.h>
void add()
{
int a=10,b=20,c;
c=a+b;
printf("C= %d",c);
// return type of the function is void becuase no value is returned from the
function
}
int main()
{
add(); // no argument is passed to add()
return 0;
}
Output: c= 30
Example #2: No arguments passed but a return value
#include <stdio.h>
int get()
{
int n=10,m=10;
return m+n; //m+n return value
}
void main()
{
int c;
c= get(); // no argument is passed to the function
// the value returned from the function is assigned to c
printf("C= %d",c);
}
Output: C= 20
Example #3: Argument passed but no return value
#include <stdio.h>
// void indicates that no value is returned from the function
void get(int c)
{
printf("C= %d",c) ;
}
int main()
{
int a=10,b=10,c;
c=a+b;
get(c); // c is passed to the function
return 0;
}
Example #4: Argument passed and a return value
#include <stdio.h>
/* function declaration */
int max(int num1, int num2);
int main () {
/* local variable definition */
int a = 100;
int b = 200;
int ret;
// a,b are passed to the checkPrimeNumber() function
// the value returned from the function is assigned to ret variable
ret = max(a, b);
printf( "Max value is : %dn", ret );
return 0;
}
/* function returning the max between two numbers */
int max(int num1, int num2) {
/* local variable declaration */
int result;
if (num1 > num2)
result = num1;
else
result = num2;
return result;
}
Pass by Value: In this parameter passing method, values of actual
parameters are copied to function’s formal parameters and the two
types of parameters are stored in different memory locations. So any
changes made inside functions are not reflected in actual parameters
of caller.
#include <stdio.h>
void fun(int x)
{
x = 30;
}
int main(void)
{
int x = 20;
fun(x);
printf("x = %d", x);
return 0;
}
Output: x = 20
Pass by Reference Both actual and formal parameters refer to same
locations, so any changes made inside the function are actually reflected in
actual parameters of caller.
# include <stdio.h>
void fun(int *ptr)
{
*ptr = 30;
}
int main()
{
int x = 20;
fun(&x);
printf("x = %d", x);
return 0;
}
x = 30
Topic: Recursion
A function that calls itself is known as a recursive function. And, this
technique is known as recursion. The recursion continues until some
condition is met to prevent it. To prevent infinite recursion, if...else
statement (or similar approach) can be used where one branch makes the
recursive call and other doesn't
Example: Sum of Natural Numbers Using Recursion
#include <stdio.h>
int sum(int n);
int main()
{
int number, result;
printf("Enter a positive integer: ");
scanf("%d", &number);
result = sum(number);
printf("sum=%d", result);
}
int sum(int num)
{
if (num!=0)
return num + sum(num-1); // sum() function calls itself
else
return num;
}
Output : Enter a positive integer: 3
sum=6
Samsil Arefin
Exercise 1)
Write a program and call it calc.c which is the basic calculator and receives
three values from input via keyboard.
The first value as an operator (Op1) should be a char type and one of (+, -, *,
/, s) characters with the following meanings:
o ‘+’ for addition (num1 + num2)
o ‘-’ for subtraction (num1 - num2)
o ‘*’ for multiplication (num1 * num2)
o ‘/’ for division (num1 / num2)
o ‘s’ for swap
*Program should receive another two operands (Num1, Num2) which could
be float or integer
.
*The program should apply the first given operator (Op1) into the operands
(Num1, Num2) and prints the relevant results with related messages in the
screen.
* Swap operator exchanges the content (swap) of two variables, for this task
you are not allowed to use any further variables (You should use just two
variables to swap).
Exercise 2)
Write a C program and call it sortcheck.cpp which receives 10 numbers
from input and checks whether these numbers are in ascending order or
not. You are not allowed to use arrays. You should not define more than
three variables.
e.g Welcome to the program written by Your Name:
Please enter 10 Numbers: 12 17 23 197 246 356 790 876 909 987
Fine, numbers are in ascending order.
Exercise 3)
Write a C program to calculates the following equation for entered numbers
(n, x). 1+ (nx/1!) - (n(n-1)x^2/2!)......................................
Exercise 4)
Write the C program for processing of the students structure. Define the
array of a structure called students including following fields:
* “First name”
* “Family Name”
* “Matriculation Number”
You should first get the number of students from input and ask user to
initialize the fields of the structure for the entered amount of students. Then
delete the students with the same “Matriculation Number” and sort the list
based on “Family Name” and print the final result in the screen.
Samsil Arefin
161-15-7197

C programming

  • 1.
    Welcome to ProgrammingWorld! C Programming Topic: Keywords and Identifiers Keywords are predefined, reserved words used in programming that have a special meaning. Keywords are part of the syntax and they cannot be used as an identifier. For example: int money; Here, int is a keyword that indicates 'money' is a variable of type integer. Keywords List: Samsil Arefin
  • 2.
    Identifiers : Identifierrefers to name given to entities such as variables, functions, structures etc. int money; double accountBalance; Here, money and accountBalance are identifiers. Topic: Constants and Variables
  • 3.
    In programming, avariable is a container (storage area) to hold data. To indicate the storage area, each variable should be given a unique name (identifier). Variable names are just the symbolic representation of a memory location. For example: int potato=20; Here potato is a variable of integer type. The variable is assigned value: 20 Constants/Literals : A constant is a value or an identifier whose value cannot be altered in a program. For example: const double PI = 3.14 Here, PI is a constant. Basically what it means is that, PI and 3.14 is same for this program.
  • 4.
  • 5.
  • 6.
    Programming Operators : Incrementand decrement operators: C programming has two operators increment ++ and decrement -- to change the value of an operand (constant or variable) by 1. Increment ++ increases the value by 1 whereas decrement -- decreases the value by 1. These two operators are unary operators, meaning they only operate on a single operand.
  • 7.
    #include <stdio.h> int main() { inta = 10, b = 100; float c = 10.5, d = 100.5; printf("++a = %d n", ++a); printf("--b = %d n", --b); printf("++c = %f n", ++c); printf("--d = %f n", --d); return 0; } Output: ++a = 11 --b = 99 ++c = 11.500000 ++d = 99.500000
  • 8.
    Ternary Operator (?:): conditionalExpression ? expression1 : expression2 The conditional operator works as follows: 1.The first expression conditionalExpression is evaluated at first. This expression evaluates to 1 if it's and evaluates to 0 if it's false. 2.If conditionalExpression is true, expression1 is evaluated. 3.If conditionalExpression is false, expression2 is evaluated. For example: #include<stdio.h> int main(){ int a=10,b=15; // If test condition (a >b) is true, max equal to 10. // If test condition (a>b) is false,max equal to 15. int max=(a>b)?a:b; printf("%d",max); return 0; }
  • 9.
    Topic: if, if...elseand Nested if...else Statement if statement : if(boolean_expression) { /* statement(s) will execute if the boolean expression is true */ } Samsil Arefin
  • 10.
    Example : #include <stdio.h> intmain () {/* local variable definition */ int a = 10; /* check the boolean condition using if statement */ if( a < 20 ) {/* if condition is true then print the following */ printf("a is less than 20n" ); } printf("value of a is : %dn", a); return 0; } Output: a is less than 20
  • 11.
    value of ais : 10 If...else if...else Statement : if(boolean_expression 1) { /* Executes when the boolean expression 1 is true */ } else if( boolean_expression 2) { /* Executes when the boolean expression 2 is true */ } else if( boolean_expression 3) { /* Executes when the boolean expression 3 is true */ } else { /* executes when the none of the above condition is true */ } #include <stdio.h> void main () { int a = 100; /* local variable definition */ /* check the boolean condition */ if( a == 10 ) { /* if condition is true then print the following */ printf("Value of a is 10n" ); } else if( a == 20 ) {
  • 12.
    /* if elseif condition is true */ printf("Value of a is 20n" ); } else if( a == 30 ) { /* if else if condition is true */ printf("Value of a is 30n" ); } else { /* if none of the conditions is true */ printf("None of the values is matchingn" ); } } Topic: Switch statement
  • 13.
    switch (n) { case constant1: //code to be executed if n is equal to constant1; break; case constant2: // code to be executed if n is equal to constant2; break; . . . default: // code to be executed if n doesn't match any constant } Samsil Arefin
  • 15.
    For example : #include<stdio.h> void main () { char grade = 'B'; /* local variable definition */ switch(grade) { case 'A' : printf("Excellent!n" ); break; case 'B' : printf("Well donen" ); break; case 'C' : printf("You passedn" ); break; case 'D' : printf("Better try againn" ); break; default : printf("Invalid graden" ); } } Topic : LOOP There are three loops in C programming: 1.for loop 2.while loop 3.do..while loop Samsil Arefin
  • 16.
    For loop : Example: #include <stdio.h> void main () { int a; /* for loop execution */ for( a =0; a <10; a++ ){
  • 17.
    printf("value of a:%dn", a); } } Output: value of a: 0 value of a: 1 value of a: 2 value of a: 3 value of a: 4 value of a: 5 value of a: 6 value of a: 7 value of a: 8 value of a: 9 while loop : while(condition) { statement(s); } Example: #include <stdio.h> Void main () { /* local variable definition */
  • 18.
    int a =10; /* while loop execution */ while( a < 20 ) { printf("value of a: %dn", a); a++; } } Output same. DO..while loop : do { statement(s); } while( condition );
  • 19.
    Example: #include <stdio.h> Void main() { /* local variable definition */ int a = 10; /* do loop execution */ do { printf("value of a: %dn", a); a++; }while( a < 20 ); }
  • 20.
    Output same. Nested forloop : for (initialization; condition; increment/decrement) { statement(s); for (initialization; condition; increment/decrement) { statement(s); ... ... ... } ... ... ... }
  • 21.
  • 22.
    for( i=1;i<=5;i++) { for( j=1;j<=i;j++) { printf("%d",j); } printf("n"); } return 0; } Output: 1 1 2 1 2 3 1 2 3 4 1 2 3 4 5 Nested while loop :
  • 23.
    #include <stdio.h> int main() { inti=1,j; while (i <= 5) { j=1; while (j <= i ) { printf("%d ",j); j++;
  • 24.
    } printf("n"); i++; } return 0; } Output: 1 1 2 12 3 1 2 3 4 1 2 3 4 5 Samsil Arefin
  • 25.
    break statement : Example: #include <stdio.h> int main () { /* local variable definition */
  • 26.
    int a =10; /* while loop execution */ while( a < 20 ) { printf("value of a: %dn", a); a++; if( a > 15) { /* terminate the loop using break statement */ break; } } return 0; } Result: value of a: 10 value of a: 11 value of a: 12
  • 27.
    value of a:13 value of a: 14 value of a: 15 continue Statement : Example: #include <stdio.h> int main() { int i; for( i=0;i<=8;i++) { if(i==5) continue; printf("value of i: %dn", i); } return 0; } Output: value of i: 0 value of i: 1 value of i: 2 value of i: 3
  • 28.
    value of i:4 value of i: 6 value of i: 7 value of i: 8 Topic: Function
  • 29.
    Example #1: Noarguments passed and no return Value #include <stdio.h> void add() { int a=10,b=20,c; c=a+b; printf("C= %d",c);
  • 30.
    // return typeof the function is void becuase no value is returned from the function } int main() { add(); // no argument is passed to add() return 0; } Output: c= 30 Example #2: No arguments passed but a return value #include <stdio.h> int get() { int n=10,m=10; return m+n; //m+n return value } void main() { int c;
  • 31.
    c= get(); //no argument is passed to the function // the value returned from the function is assigned to c printf("C= %d",c); } Output: C= 20 Example #3: Argument passed but no return value #include <stdio.h> // void indicates that no value is returned from the function void get(int c) { printf("C= %d",c) ; } int main() { int a=10,b=10,c; c=a+b; get(c); // c is passed to the function return 0; }
  • 32.
    Example #4: Argumentpassed and a return value #include <stdio.h> /* function declaration */ int max(int num1, int num2); int main () { /* local variable definition */ int a = 100; int b = 200; int ret; // a,b are passed to the checkPrimeNumber() function // the value returned from the function is assigned to ret variable ret = max(a, b); printf( "Max value is : %dn", ret ); return 0;
  • 33.
    } /* function returningthe max between two numbers */ int max(int num1, int num2) { /* local variable declaration */ int result; if (num1 > num2) result = num1; else result = num2; return result; } Pass by Value: In this parameter passing method, values of actual parameters are copied to function’s formal parameters and the two types of parameters are stored in different memory locations. So any changes made inside functions are not reflected in actual parameters of caller.
  • 34.
    #include <stdio.h> void fun(intx) { x = 30; } int main(void) { int x = 20; fun(x); printf("x = %d", x); return 0; } Output: x = 20 Pass by Reference Both actual and formal parameters refer to same locations, so any changes made inside the function are actually reflected in actual parameters of caller. # include <stdio.h> void fun(int *ptr) { *ptr = 30; } int main() { int x = 20; fun(&x); printf("x = %d", x); return 0; } x = 30
  • 35.
    Topic: Recursion A functionthat calls itself is known as a recursive function. And, this technique is known as recursion. The recursion continues until some condition is met to prevent it. To prevent infinite recursion, if...else statement (or similar approach) can be used where one branch makes the recursive call and other doesn't
  • 36.
    Example: Sum ofNatural Numbers Using Recursion #include <stdio.h> int sum(int n); int main() { int number, result; printf("Enter a positive integer: "); scanf("%d", &number); result = sum(number); printf("sum=%d", result); } int sum(int num) { if (num!=0) return num + sum(num-1); // sum() function calls itself else return num; } Output : Enter a positive integer: 3 sum=6
  • 37.
  • 38.
    Exercise 1) Write aprogram and call it calc.c which is the basic calculator and receives three values from input via keyboard. The first value as an operator (Op1) should be a char type and one of (+, -, *, /, s) characters with the following meanings: o ‘+’ for addition (num1 + num2) o ‘-’ for subtraction (num1 - num2) o ‘*’ for multiplication (num1 * num2) o ‘/’ for division (num1 / num2) o ‘s’ for swap *Program should receive another two operands (Num1, Num2) which could be float or integer . *The program should apply the first given operator (Op1) into the operands (Num1, Num2) and prints the relevant results with related messages in the screen. * Swap operator exchanges the content (swap) of two variables, for this task you are not allowed to use any further variables (You should use just two variables to swap). Exercise 2) Write a C program and call it sortcheck.cpp which receives 10 numbers from input and checks whether these numbers are in ascending order or not. You are not allowed to use arrays. You should not define more than three variables.
  • 39.
    e.g Welcome tothe program written by Your Name: Please enter 10 Numbers: 12 17 23 197 246 356 790 876 909 987 Fine, numbers are in ascending order. Exercise 3) Write a C program to calculates the following equation for entered numbers (n, x). 1+ (nx/1!) - (n(n-1)x^2/2!)...................................... Exercise 4) Write the C program for processing of the students structure. Define the array of a structure called students including following fields: * “First name” * “Family Name” * “Matriculation Number” You should first get the number of students from input and ask user to initialize the fields of the structure for the entered amount of students. Then delete the students with the same “Matriculation Number” and sort the list based on “Family Name” and print the final result in the screen. Samsil Arefin 161-15-7197