The kiwi fruit peptide kissper displays anti-inflammatory and anti-oxidant effects in in-vitro and ex-vivo human intestinal models
- PMID: 24168016
 - PMCID: PMC3927908
 - DOI: 10.1111/cei.12229
 
The kiwi fruit peptide kissper displays anti-inflammatory and anti-oxidant effects in in-vitro and ex-vivo human intestinal models
Abstract
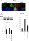
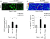
Literature reports describe kiwi fruit as a food with significant effects on human health, including anti-oxidant and anti-inflammatory activity. Fresh fruit or raw kiwi fruit extracts have been used so far to investigate these effects, but the molecule(s) responsible for these health-promoting activities have not yet been identified. Kissper is a kiwi fruit peptide displaying pore-forming activity in synthetic lipid bilayers, the composition of which is similar to that found in intestinal cells. The objective of this study was to investigate the kissper influence on intestinal inflammation using cultured cells and ex-vivo tissues from healthy subjects and Crohn's disease (CD) patients. The anti-oxidant and anti-inflammatory properties of kissper were tested on Caco-2 cells and on the colonic mucosa from 23 patients with CD, by challenging with the lipopolysaccharide from Escherichia coli (EC-LPS) and monitoring the appropriate markers by Western blot and immunofluorescence. EC-LPS challenge determined an increase in the intracellular concentration of calcium and reactive oxygen species (ROS). The peptide kissper was highly effective in preventing the increase of LPS-induced ROS levels in both the Caco-2 cells and CD colonic mucosa. Moreover, it controls the calcium increase, p65-nuclear factor (NF)-kB induction and transglutaminase 2 (TG2) activation inflammatory response in Caco-2 cells and CD colonic mucosa. Kissper efficiently counteracts the oxidative stress and inflammatory response in valuable model systems consisting of intestinal cells and CD colonic mucosa. This study reports the first evidence supporting a possible correlation between some beneficial effects of kiwi fruit and a specific protein molecule rather than generic nutrients.
Keywords: inflammation; lipopolysaccharide; reactive oxygen species.
© 2013 British Society for Immunology.
Figures
              
              
              
              
                
                
                
              
              
              
              
                
                
                
              
              
              
              
                
                
                References
- 
    
- Rush EC, Patel M, Plank LD, Ferguson LR. Kiwifruit promotes laxation in the elderly. Asia Pac J Clin Nutr. 2002;11:164–168. - PubMed
 
 - 
    
- Chang CC, Lin YT, Lu YT, Liu YS, Liu JF. Kiwifruit improves bowel function in patients with irritable bowel syndrome with constipation. Asia Pac J Clin Nutr. 2010;19:451–457. - PubMed
 
 - 
    
- Motohashi N, Shirataki Y, Kawase M, et al. Cancer prevention and therapy with kiwifruit in Chinese folklore medicine: a study of kiwifruit extracts. J Ethnopharmacol. 2002;81:357–364. - PubMed
 
 - 
    
- Park EJ, Kim B, Eo H, et al. Control of IgE and selective T(H)1 and T(H)2 cytokines by PG102 isolated from Actinidia arguta. J Allergy Clin Immunol. 2005;116:1151–1157. - PubMed
 
 - 
    
- Kim D, Kim SH, Park EJ, et al. Suppression of allergic diarrhea in murine ovalbumin-induced allergic diarrhea model by PG102, a water-soluble extract prepared from Actinidia arguta. Int Arch Allergy Immunol. 2009;150:164–171. - PubMed
 
 
Publication types
MeSH terms
Substances
LinkOut - more resources
Full Text Sources
Other Literature Sources
Medical
