High temperature often inhibits plant defense responses mediated by disease resistance (R) proteins, and this study reveals that abscisic acid (ABA) deficiency counteracts this inhibition and enhances disease resistance conferred by R proteins SNC1 and RPS4 at high temperature. Furthermore, both ABA and temperature affect the distribution of these R proteins between nucleus and cytosol and thus modulate defense responses.
Abstract
Plant defense responses to pathogens are influenced by abiotic factors, including temperature. Elevated temperatures often inhibit the activities of disease resistance proteins and the defense responses they mediate. A mutant screen with an Arabidopsis thaliana temperature-sensitive autoimmune mutant bonzai1 revealed that the abscisic acid (ABA)–deficient mutant aba2 enhances resistance mediated by the resistance (R) gene SUPPRESSOR OF npr1-1 CONSTITUTIVE1 (SNC1) at high temperature. ABA deficiency promoted nuclear accumulation of SNC1, which was essential for it to function at low and high temperatures. Furthermore, the effect of ABA deficiency on SNC1 protein accumulation is independent of salicylic acid, whose effects are often antagonized by ABA. ABA deficiency also promotes the activity and nuclear localization of R protein RESISTANCE TO PSEUDOMONAS SYRINGAE4 at higher temperature, suggesting that the effect of ABA on R protein localization and nuclear activity is rather broad. By contrast, mutations that confer ABA insensitivity did not promote defense responses at high temperature, suggesting either tissue specificity of ABA signaling or a role of ABA in defense regulation independent of the core ABA signaling machinery. Taken together, this study reveals a new intersection between ABA and disease resistance through R protein localization and provides further evidence of antagonism between abiotic and biotic responses.
INTRODUCTION
Plants coordinate responses to various environmental stimuli to maximize their growth and fitness. Although interactions among biotic and abiotic responses are prevalent, the mechanisms are not well understood. To ward off pathogens, plants have at least two layers of inducible defense responses in addition to constitutive physical barriers (Chisholm et al., 2006; Jones and Dangl, 2006). One is a general resistance through receptors for microbial- or pathogen-associated molecular patterns, and the other is by disease resistance (R) proteins recognizing specific effectors from pathogens. The R gene–mediated resistance is rapid and efficient and includes a form of programmed cell death termed the hypersensitive response (Hammond-Kosack and Jones, 1996). The majority of R proteins contain nucleotide binding (NB) and leucine-rich repeat (LRR) domains (DeYoung and Innes, 2006). These NB-LRR proteins can be categorized into TIR (for Toll and Interleukin 1 Receptor) and CC (for coiled coil or non-TIR) types depending on the sequences of their N-terminal domains. The TIR-NB-LRR proteins require the function of PHYTOALEXIN DEFICIENT4 (PAD4) and ENHANCED DISEASE SUSCEPTIBILITY1, whereas the CC-NB-LRR proteins often require NON-RACE-SPECIFIC DISEASE RESISTANCE1 (Glazebrook, 2001; Wiermer et al., 2005). R proteins exhibit considerable diversity regarding mechanisms for pathogen recognition, activation, subcellular localization, and signaling, thus allowing adaptation of defense responses to different pathogens (Rafiqi et al., 2009). For example, the subcellular localization of R proteins is diverse and dynamic. Nuclear localization of a number of R proteins, including N, MILDEW A 10 (MLA 10), RESISTANCE TO PSEUDOMONAS SYRINGAE4 (RPS4), and SUPPRESSOR OF npr1-1 CONSTITUTIVE1 (SNC1), is required for disease resistance (Burch-Smith et al., 2007; Shen et al., 2007; Wirthmueller et al., 2007; Cheng et al., 2009). Whereas RESISTANCE TO P. SYRINGAE PV MACULICOLA1 (RPM1) functions exclusively on the plasma membrane (Gao et al., 2011), this protein, as well as RECOGNITION OF PERONOSPORA PARASITICA 1A (RPP1A) and RPS4, was also shown to localize to the endoplasmic reticulum, Golgi, and/or endosome, although the functional relevance of these locations remains to be characterized (Michael Weaver et al., 2006; Wirthmueller et al., 2007; Kang et al., 2010).
Temperature has a large impact on numerous plant developmental processes, including germination, growth, flowering, and hormonal responses, as well as plant disease resistance (Long and Woodward, 1988; Garrett et al., 2006). A moderate increase in temperature inhibits defense responses mediated by a number of R genes, including N, Mi, RPS4, and SNC1 (Dropkin, 1969; Malamy et al., 1992; Jablonska et al., 2007; Wang et al., 2009), whereas a chilling temperature is required for some gain-of-function mutants in R or R-related genes to induce defense responses (Huang et al., 2010; Yang et al., 2010). Recently, it has been shown that R genes could be the temperature-sensitive component in defense responses, and alteration of R protein activity can change temperature sensitivity of the defense responses (Zhu et al., 2010). The mechanism(s) for temperature sensitivity in R proteins is not fully understood, although inhibition of nuclear accumulation by an elevated temperature occurred in temperature-sensitive but not temperature-insensitive R proteins (Zhu et al., 2010).
Plant hormones have been shown to modulate plant defense responses at various levels. Salicylic acid (SA) is a positive regulator of defense responses against biotrophic and hemibiotrophic pathogens. When R genes are activated by pathogen effectors, elevated SA induces expression of defense-related genes in both local and distal tissues, the latter being essential for systemic acquired resistance (Durrant and Dong, 2004; Grant and Lamb, 2006; Vlot et al., 2009). Abscisic acid (ABA) is known to play an important role in resistance to abiotic stresses, such as high salt, low temperature, and drought (Finkelstein et al., 2002). The core machinery of the ABA signaling pathway has been identified, with PYR/PYL/RCAR serving as ABA receptors regulating PP2C phosphatases and subsequent SnRK2 kinases (Cutler et al., 2010). Recent studies also revealed a prominent role of ABA in plant disease resistance with the effect of ABA dependent on the lifestyle of the pathogens and the temporal and spatial conditions (Asselbergh et al., 2008; Ton et al., 2009; Cao et al., 2011). ABA has a positive role in defense responses in the phase of pathogen invasion, where it promotes stomata closure to inhibit the entry of pathogen. By contrast, it generally negatively affects defense responses against biotrophic pathogens once the pathogen has gained entry. The essential function of ABA in defense responses is highlighted by the manipulation of ABA biosynthesis and signaling by pathogens (de Torres Zabala et al., 2009). For example, in the Arabidopsis thaliana and Pseudomonas syringae pathosystem, the amount of ABA is inversely correlated with plant resistance (de Torres-Zabala et al., 2007; Fan et al., 2009). This postinvasion effect of ABA may be mediated by the SA pathway, as both the biosynthesis and signaling of SA appear to be affected by ABA (Yasuda et al., 2008). Recent studies also found that ABA signaling was negatively regulated by the plant defense response pathway (Kim et al., 2011). Thus, the interplay between ABA and defense is complex and not yet fully understood.
Here, we describe negative regulation of R gene–mediated resistance by ABA through its effect on nuclear accumulation of R protein. A genetic screen for mutants that restored resistance at high temperature to an otherwise temperature-sensitive autoimmune mutant identified an ABA biosynthetic mutant. Mutations leading to ABA deficiency but not ABA insensitivity were also found to potentiate disease resistance mediated by R proteins SNC1 and RPS4. This effect of ABA deficiency is correlated with and dependent on R accumulation in the nucleus but is independent of SA. Our data therefore identify a new intersection between ABA and disease resistance and highlight the influence of abiotic factors on the outcome of biotic interactions.
RESULTS
Identification and Characterization of a Temperature-Insensitive Disease Resistant Mutant int173
To better understand the molecular mechanisms underlying temperature modulation of plant defense responses and activation of defense response in general, we performed a genetic screen for temperature-insensitive disease resistance mutants in the bonzai1-1 (bon1-1; referred as bon1 from now on) mutant. The bon1 mutant has a dwarf phenotype at 22°C due to constitutive defense response triggered by the R gene SNC1, but it is wild-type in appearance at 28°C as the defense responses are suppressed by high temperature (Hua et al., 2001; Yang and Hua, 2004). M2 seedlings from ~6000 ethyl methanesulfonate–mutagenized lines of bon1 were screened for dwarf plants at 28°C. Those with a bon1-dependent dwarf phenotype were named insensitive to temperature (int) mutants. One such mutant, int173 bon1, had a small stature with curly leaves at 28°C, mimicking the bon1 phenotype at 22°C. When grown at 22°C, int173 bon1 exhibited a more severe growth defect than the bon1 single mutant. Therefore, the int173 mutation not only confers an int phenotype to bon1 at 28°C but also enhances the bon1 phenotype at 22°C (Figure 1A).
Figure 1.
The int173 Mutation Conferred Enhanced Disease Resistance to Both bon1-1 and snc1-1 Mutants at High Temperature.
(A) Inhibition of the dwarf phenotype of bon1-1 by high growth temperature (28°C) is reversed by the int173 mutation. Shown are wild-type Col-0, int173, bon1-1, and int173 bon1 plants grown at 22 and 28°C.
(B) SA and PAD4 are required for the dwarf phenotype of int173 snc1. Shown are wild-type Col-0, int173, snc1-1, int173 snc1, NahG, int173 snc1 NahG, pad4, and int173 snc1 pad4 plants grown at 22 and 28°C.
(C) The int173 snc1 double mutant displayed enhanced disease resistance to Pst DC3000 at high temperature. Shown is pathogen growth in Col-0, snc1-1, int173, and int173 snc1. Values represent mean ± sd (n = 3). The asterisks indicate a significant difference from wild-type Col-0 as determined by Student’s t test (P ≤ 0.05). Similar results were observed in three independent experiments. DPI, d after infection.
(D) Expression of SNC1 and PR1 was upregulated in int173 snc1 at high temperature as determined by RNA gel blotting. rRNA served as loading control.
(E) H2O2 was increased in the int173 snc1-1 double mutant at both 22 and 28°C. Shown is DAB staining of wild-type Col-0, int173, snc1-1, and int173 snc1 double mutants grown at the two temperatures.
Because SNC1-mediated defense responses are upregulated in bon1, we asked if the int173 mutation could confer a temperature-insensitive resistance to the autoactive temperature-sensitive snc1-1 mutant (Zhang et al., 2003; Yang and Hua, 2004). A putative int173 single mutant was isolated from the F2 population of a cross between int173 bon1 and the wild-type Columbia-0 (Col-0) plant. This mutant is smaller than the wild type to a similar extent at both temperatures, unlike the snc1-1 mutant, which is smaller compared with the wild type at 22°C but not at 28°C (see Supplemental Figure 1 online). A putative int173 snc1-1 (referred as int173 snc1) double mutant plant was generated, and it exhibited an int phenotype similarly to int173 bon1. It exhibited a strong growth defect at 28°C that is not present in the single mutants, and this growth phenotype was more severe at 22°C (Figure 1B; see Supplemental Figure 1 online). Because the bon1 phenotype is accession dependent, which complicates genetic studies involving different accessions, we used int173 snc1 for further analysis of temperature sensitivity of plant defense responses.
To determine if enhanced disease resistance in int173 snc1 is temperature insensitive, we monitored the growth of virulent pathogen P. syringae pv tomato (Pst) DC3000 in wild-type Col-0, snc1-1, int173, and int173 snc1 at 22 and 28°C. To investigate postinvasion defense responses, the bacterial pathogen was inoculated by vacuum infiltration and its growth in planta was monitored (Figure 1C). At 3 d after infection, Pst DC3000 grew to 3.5 × 106 colony-forming units (cfu) mg−1 fresh weight in the wild type at 22°C, but only to 5.3 × 104 and 1.7 × 105 cfu mg−1 in the snc1-1 and int173 snc1 double mutant, respectively. The int173 mutant showed the same susceptibility as the wild type (4.4 × 106 cfu mg−1) at 22°C. At 28°C, snc1-1 and int173 supported similar levels of pathogen growth as the wild type (1.8 × 106 cfu mg−1), but int173 snc1 supported greatly reduced pathogen growth (9.6 × 104 cfu mg−1) and was as resistant to the pathogen as snc1-1 at 22°C.
In agreement with the disease resistance phenotype, the expression of defense response marker gene PR1 was upregulated in the int173 snc1 mutant at both temperatures, while neither of the single mutants had enhanced PR1 gene expression (Figure 1D). A similar expression pattern was observed with SNC1, which is subject to feedback regulation by defense activation (Yang and Hua, 2004) (Figure 1D). To determine if the int phenotype is due to an increased activity of SNC1 at 28°C, we tested its dependence on SA and PAD4, which are both required for NB-LRR–mediated resistance. The pad4 mutation and the NahG transgene, which encodes a SA-degrading enzyme (Yamamoto et al., 1965; Bowling et al., 1994), were each introduced into int173 snc1. Both the int173 snc1 pad4 and int173 snc1 NahG plants had a phenotype similar to int173 (which is slightly more dwarf than the wild type) at 22 and 28°C (Figure 1B). Together, these results indicate that the int173 mutation confers an enhanced defense response to snc1-1 at 28°C and that inhibition of snc1-1-mediated defense by high temperature is suppressed by the int173 mutation.
It is interesting to note that while int173 enhanced the growth defect of snc1-1 at 22°C, it did not enhance resistance at 22°C. Instead, accumulation of hydrogen peroxide (H2O2) appears to be correlated with the growth phenotype. Increased accumulation of H2O2 was observed in int173 at both temperatures using 3,3′-diaminobenzidine (DAB) staining (Figure 1E). The higher H2O2 level found in the double mutant at both temperatures correlates with its severe growth defect.
INT173 Is the ABA2 Gene
We used map-based cloning to isolate the INT173 gene. The int173 snc1 double mutant was crossed to the wild-type accession Wassilewskija, and F2 progenies exhibiting an int-like morphology were used for mapping. The int173 mutation was located between markers JHdcaps33 and JHdcaps36 using 419 int plants (Figure 2A) and then identified by sequencing of candidate genes in int173 snc1. A transition mutation of G to A, which results in substitution of Gly-192 with Glu, was found in the ABA2 gene (At1g52340) (Figure 2B). ABA2 encodes a cytosolic short-chain dehydrogenase/reductase involved in the conversion of xanthoxin to ABA-aldehyde during ABA biosynthesis (González-Guzmán et al., 2002). To determine whether or not this mutation results in a nonfunctional ABA2 gene, we analyzed ABA levels using HPLC coupled with mass spectrometry in int173. The mutant plants had <10% of the amount of ABA in the wild type (Figure 2C), indicating that int173 contains a loss-of-function allele of ABA2. Similar to the previously characterized loss-of-function allele aba2-1, int173 was insensitive to Suc and salt treatment (see Supplemental Figure 2A online).
Figure 2.
The INT173 Gene Is ABA2.
(A) Diagram of map-based cloning of the INT173 gene. Shown are the molecular markers used for mapping, their positions on chromosome I (ChrI), and the number of recombinants at each of the molecular markers.
(B) A mutation was identified in the ABA2 gene in the int173 mutant. This G-to-A substitution leads to the change of Gly-192 to Glu.
(C) Quantification of ABA levels in Col-0, snc1-1, int173, and int173 snc1. Plants were grown on soil for 3 weeks at 22 or 28°C. Data are means ± sd (n = 3) from three biological repeats. FW, fresh weight.
(D) The aba2-1 snc1-1 double mutant displayed a dwarf phenotype at both 22 and 28°C similarly to int173 snc1. Shown are 2-week-old plants.
(E) Complementation of int173 snc1 by the ABA2 transgene. Shown are pABA2:ABA2 transgenic lines in int173 snc1 (middle) compared with snc1-1 (left) and int173 snc1 (right) plants grown at 22°C (top panel) or 28°C (bottom panel) for 3 weeks. Images of 22°C plants were taken at a higher magnification than of those plants grown at 28°C.
(F) The phenotypes of int173/aba2-21 snc1 grown at 28°C were rescued by spraying with ABA. Shown are buffer-treated (mock) and ABA-treated (5 μM) plants grown at 28°C.
[See online article for color version of this figure.]
Next, we demonstrated using two approaches that the mutation in ABA2 causes the int173 phenotype. First, double mutants between another ABA2 allele, aba2-1, and snc1-1 were generated. When grown at 28°C, it showed the same dwarf phenotype as int173 snc1 (Figure 2D). The aba2-1 snc1-1 double mutant but not the aba2-1 or snc1-1 single mutants exhibited enhanced disease resistant at 28°C (see Supplemental Figure 2B online). Second, a genomic fragment of ABA2 was transformed into int173 snc1, and all nine transgenic plants exhibited a snc1-1–like phenotype at 22 and 28°C (Figure 2E). We thus conclude that INT173 is ABA2, and we renamed int173 aba2-21.
We verified that the int phenotype of aba2-21 snc1-1 is due to ABA deficiency by applying ABA externally to the plants. Spraying 5 μM ABA rescued the growth defects in the aba2-21 and aba2-21 snc1-1 at high temperature (Figure 2F). Spraying ABA also rescued the disease resistance phenotype of the double mutant at 28°C (see Supplemental Figure 2C online). Therefore, ABA deficiency is responsible for the enhanced resistance mediated by snc1-1 at 28°C.
Mutations in ABA1 and ABA2 but Not ABI1 or ABI4 Enhance SNC1- and RPS4-Mediated Disease Resistance at High Temperature
Next, we assessed whether defects in ABA2 have a general effect on temperature sensitivity of resistance mediated by other R genes. RPS4, which encodes a TIR-NB-LRR type of R protein, confers resistance to Pst DC3000 avrRps4 in a temperature-dependent manner (Gassmann et al., 1999; Wang et al., 2009; Kim et al., 2010). We used vacuum infiltration to inoculate bacteria into plants to analyze the effect of ABA on postinvasion defense. The wild-type Col-0 and Landsberg erecta (Ler) plants, harboring a functional RPS4 gene, exhibited resistance to Pst DC3000 avrRps4, while the rps4-2 mutant was susceptible at 22°C (Figure 3A). At 28°C, the wild-type plants exhibited increased susceptibility, with the pathogen proliferating to the same extent in the wild type as in rps4-2 (Figure 3A). Both aba2-1 and aba2-21 exhibited an enhanced resistance compared with the wild type at 22 and 28°C, indicating that the effects of ABA2 mutation are probably general for R gene–mediated resistance.
Figure 3.
ABA Deficiency Enhanced R Gene–Mediated Resistance in Arabidopsis.
(A) Disease resistance to Pst DC3000 avrRps4 in various ABA mutants at 22 or 28°C. The aba1-6, aba2-1, and aba2-21 mutants in Col-0 are ABA deficient, and abi4-1 (Col-0) and abi1-1 (Ler) are ABA insensitive. Shown is the growth of bacterial strains at 0 and 3 d after inoculation (DPI). Values represent mean ± sd (n = 3). The asterisks indicate a significant difference from the wild type as determined by Student’s t test (P ≤ 0.05). Similar results were obtained in three independent experiments.
(B) The ABA-insensitive mutant abi1-1 did not confer a dwarf phenotype to snc1-1 at high temperature. Shown are Col-0, snc1-1, abi1-1, and abi1-1 snc1-1 plants grown at 22 or 28°C.
[See online article for color version of this figure.]
We further tested other ABA mutants, including aba1, abi1, and abi4, in disease resistance. ABA1 encodes a zeaxanthin epoxidase acting early in the ABA biosynthesis pathway; the aba1-6 mutant has a reduced level of ABA (Niyogi et al., 1998; Xiong et al., 2002a). ABI1 encodes a protein phosphatase 2C; the dominant-acting abi1-1 mutant in Ler blocks almost all ABA responses (Leung et al., 1994). ABI4 encodes an AP2 family transcription factor; the abi4-1 mutant in Col-0 is insensitive to ABA during seed germination and is defective in some ABA responses in seedlings as well (Finkelstein et al., 1998; Yang et al., 2011). These three ABA biosynthesis or response mutants were inoculated with avirulent pathogen Pst DC3000 avrRps4, and bacterial growth in these mutant plants and their corresponding wild-type plants was analyzed at 22 and 28°C. The aba1-6 mutant behaved similarly to the two aba2 mutants, conferring an enhanced resistance to Pst DC3000 avrRps4 at both temperatures (Figure 3A). By contrast, neither abi1-1 nor abi4-1 exhibited enhanced resistance at either temperature (Figure 3A).
To determine if ABA-insensitive mutants indeed are different from the ABA-deficient mutants in postinvasion defense, we constructed double mutants between snc1-1 and abi1-1. Because the two mutants were in different accessions, multiple plants with double mutations were selected from the F2 progeny. None of the abi1-1 snc1-1 double mutant plants exhibited a dwarf phenotype at 28°C in contrast with the aba2-21 snc1-1 mutants (Figure 3B), indicating that the effect of ABA2 mutations might not be mediated through a signaling pathway involving ABI1 and ABI4.
ABA Deficiency Promotes Nuclear Accumulation of SNC1
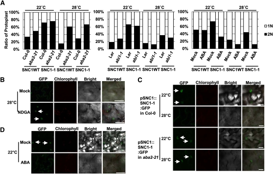
An earlier study of a different int mutant indicated that NB-LRR proteins are the temperature-sensitive component in disease resistance and that nuclear accumulation of SNC1 is correlated with activation of defense responses (Zhu et al., 2010). We therefore analyzed the effect of ABA2 mutations on nuclear accumulation of SNC1 proteins. Green fluorescent protein (GFP) fusions of SNC1 were transiently expressed in Arabidopsis mesophyll protoplasts under the constitutive 35S promoter of Cauliflower mosaic virus (Zhu et al., 2010). Protoplasts were isolated from wild-type and the aba2-21 leaves and transformed with the GFP fusions of the wild-type SNC1 protein (SNC1WT:GFP) or the mutant SNC1-1 protein (SNC1-1:GFP). Transformed cells were then divided and incubated at 22 and 28°C for 12 to 16 h. As expression level varies in protoplasts transformed with the same construct, more than 100 protoplasts were scored for each construct and condition combination, and the SNC1 distribution pattern was categorized as strongly nuclear (2N) and weakly nuclear (1N) based on ratio between nucleus signals versus cytosol signals (see Supplemental Figure 3 online). At 22°C, SNC1-1:GFP had more nuclear accumulation than SNC1WT:GFP in Col-0, which is consistent with the previous finding (Zhu et al., 2010). More nuclear accumulation of SNC1-1:GFP than SNC1WT:GFP was also observed in aba2-21. Interestingly, SNC1WT:GFP, but not SNC1-1:GFP, had more nuclear accumulation in aba2-21 than in wild-type Col-0 (Figure 4A). At 28°C, nuclear accumulation of both SNC1WT:GFP and SNC1-1:GFP in the wild-type Col-0 protoplasts was reduced compared with those at 22°C, but this reduction was reversed in the aba2-21 mutant (Figure 4A). Thus, ABA deficiency enhances nuclear accumulation of both the wild-type and the mutant SNC1 proteins, and this effect is more dramatic at 28°C.
Figure 4.
ABA Levels Affected Nuclear Accumulation of SNC1 Proteins in Arabidopsis Protoplasts and Transgenic Plants.
(A) Analysis of SNC1WT:GFP and SNC1-1:GFP protein localization at 22 or 28°C in protoplasts. The left panel shows protoplasts isolated from the wild-type Col-0 and aba2-21, the middle panel shows protoplasts from the wild-type Ler and abi1-1, and the right panel shows protoplasts from wild-type Col-0 treated with buffer (mock) or 10 μM ABA. Shown are percentages of protoplasts with strong nuclear GFP signals (2N; black bar) and weak nuclear GFP signals (1N; white bar) from >50 protoplasts per genotype or treatment. The experiments were performed three times with similar results (±10%).
(B) SNC1 localization at 28°C is affected by the ABA biosynthesis inhibitor NDGA in transgenic Arabidopsis plants. Transgenic plants of pSNC1::SNC1WT:GFP grown at 28°C were sprayed with 10 μM NDGA. GFP signals were observed 6 h after treatment. Arrows indicate nuclei, and bars = 25 μm.
(C) The ABA2 mutation enhanced nuclear accumulation of SNC1-1:GFP at 28°C. Subcellular distribution of SNC1-1:GFP was determined in pSNC1:SNC1-1:GFP transgenic plants in Col-0 and aba2-21 grown at 22 or 28°C by confocal microscopy. Arrows indicate nuclei, and bars = 10 μm.
(D) ABA addition decreased nuclear accumulation of SNC1-1:GFP. The pSNC1::SNC1-1:GFP transgenic plants were sprayed with 10 μM ABA at 22°C, and the distribution of SNC1-1:GFP was assessed at 2 d after the initial spray.
Localization of SNC1 and GFP fusions was also analyzed in the ABA-insensitive abi1-1 mutant. In contrast with their localization in aba2-21, SNC1WT:GFP and SNC1-1:GFP exhibited nuclear accumulation in abi1-1 similar to that in the corresponding wild-type Ler at both temperatures (Figure 4A). The lack of effect of abi1 on SNC1 localization correlates with its lack of effect on disease resistance mediated by SNC1-1 in whole plants.
To analyze the effect of ABA deficiency on SNC1 localization in Arabidopsis plants, we sprayed nordihydroguaiaretic acid (NDGA), which is an inhibitor of ABA biosynthesis (Creelman et al., 1992), on pSNC1:SNC1-1:GFP transgenic plants in Col-0 (Zhu et al., 2010). To keep the naming of constructs consistent with our earlier publications, we will use “::” to denote promoter fusions and “:” to denote protein fusions in this article. SNC1-1:GFP had nuclear accumulation at 22°C but not at 28°C, while NDGA treatment induced nuclear accumulation at 28°C (Figure 4B). In parallel, we introgressed pSNC1::SNC1WT:GFP transgene from Col-0 (Zhu et al., 2010) into aba2-21 by crossing. The pSNC1::SNC1WT:GFP in Col-0 had a dwarf phenotype at 22°C but not 28°C, similarly to pSNC1::SNC1WT (see Supplemental Figure 4 online), probably due to higher expression of the SNC1 transgene compared with the endogenous gene (Li et al., 2007). The aba2-21 mutant carrying pSNC1::SNC1WT:GFP had a dwarf phenotype at both 22 and 28°C, mimicking aba2-21 snc1-1 (see Supplemental Figure 4 online). SNC1WT:GFP was found to be nuclear localized at 22°C but not 28°C in the wild-type Col-0, whereas it accumulated in the nucleus at both temperatures in the aba2-21 background (Figure 4C). Thus, in both Arabidopsis transgenic plants and protoplasts, mutation of ABA2 enhanced nuclear accumulation of the SNC1 protein at higher temperature.
High ABA Amount Reduces Nuclear Accumulation of SNC1
We further analyzed the effect of increased ABA on the accumulation of SNC1 proteins in the nucleus in both protoplasts and transgenic Arabidopsis. Wild-type protoplasts transformed with GFP fusions of SNC1 were treated with 10 μM ABA. At 22°C, ABA addition did not affect nuclear accumulation of SNC1WT:GFP but reduced the accumulation of SNC1-1:GFP (Figure 4A). At 28°C, ABA addition greatly reduced nuclear accumulation of both SNC1WT:GFP and SNC1-1:GFP (Figure 4A). ABA treatment of the pSNC1:SNC1-1:GFP transgenic lines also led to reduction of nuclear accumulation (Figure 4D). Together, these analyses indicate that ABA levels inversely correlate with the nuclear accumulation of the SNC1 proteins.
Because ABA deficiency rescued high-temperature inhibition of SNC1-mediated defense responses, we tested if an increase of ABA at elevated temperature might contribute to this inhibition. An earlier report showed that ABA biosynthetic genes were upregulated in seeds by a high-temperature treatment (34°C) (Toh et al., 2008). We performed quantitative RT-PCR to analyze ABA biosynthetic genes, including ABA1, NCED5, NCED9, AAO3, and ABA2 (Cutler and Krochko, 1999; Liotenberg et al., 1999; Seo et al., 2000; Xiong et al., 2002b). Most of these genes were upregulated at 28°C compared with 22°C in the wild-type Col-0 (see Supplemental Figures 5A to 5E online). However, there was no dramatic difference in ABA levels at the two temperatures in wild-type Col-0 or snc1-1 (Figure 2C), arguing that high-temperature inhibition of disease resistance is not mediated by altering ABA levels.
Nuclear Localization of SNC1-1 Is Essential for Its Activity
Early genetic and molecular studies identified a correlation between SNC1 nuclear amount and disease resistance activity as well as a role of nuclear pore complex in SNC1 nuclear accumulation (Cheng et al., 2009; Zhu et al., 2010). To determine if the nuclear accumulation of SNC1 is responsible for ABA effects on defense responses at high temperature, we inserted a nuclear export signal (NES) from the protein kinase inhibitor PKI (Wen et al., 1995) between SNC1-1 and GFP and then expressed the fusion under the control of the 35S promoter in Nicotiana benthamiana. No fluorescence signals were detected in the nucleus with SNC1-1:NES, but signals were observed in cytosol at both 22 and 28°C (Figure 5A). These results were consistent with our previous observation performed with various other SNC1 mutants (Zhu et al., 2010). Similar amounts of SNC1-1:GFP and SNC1-1:NES:GFP proteins were detected by immunoblotting (Figure 5B), indicating that NES inhibited nuclear accumulation of the SNC1:GFP fusion without affecting its overall level. Unlike SNC1-1:GFP, SNC1-1:NES:GFP did not induce cell death in N. benthamiana at 22°C (Figure 5A), indicating that nuclear accumulation of SNC1-1 is essential for its function in this defense response.
Figure 5.
Effects of ABA Deficiency on Subcellular Distribution and Activities of the SNC1-1:GFP and SNC1-1:NES:GFP Fusion Proteins in N. benthamiana.
(A) Subcellular distribution of SNC1-1:GFP and SNC1-1:NES:GFP (left panels) and their cell death–inducing activities (right panels) in N. benthamiana leaves. Infiltrated leaves were sprayed with either buffer (mock) or NDGA once every 6 to 8 h. GFP signals were visualized at 2 d after infiltration with a confocal microscope. Infiltrated leaves were then subjected to tissue clearing 6 to 12 h later to reveal cell death. Red circles mark infiltration sites, and pink arrows point to some, but not all, areas with cell death.
(B) Levels of total SNC1-1:GFP and SNC1-1:NES:GFP fusion proteins expressed in N. benthamiana with or without NDGA treatment. The top panel shows immunoblotting with α-GFP antibodies. The bottom panel shows Ponceau S staining of the total proteins.
To reduce ABA levels in N. benthamiana, we sprayed leaves with NDGA every 6 to 8 h following Agrobacterium tumefaciens infiltration. NDGA treatment did not increase the overall expression level of SNC1-1:GFP or SNC1-1:NES:GFP proteins (Figure 5B). At 28°C, treatment with NDGA facilitated the accumulation of SNC1-1:GFP in the nucleus and induction of cell death, recapitulating the effect of ABA deficiency on disease resistance at high temperature in Arabidopsis plants (Figure 5A). By contrast, NDGA treatment did not induce nuclear accumulation of SNC1-1:NES:GFP nor cell death at 28°C (Figure 5A). Therefore, nuclear localization of SNC1 is essential for its activity, and the enhancement of defense responses by ABA deficiency at high temperature is dependent on the nuclear localization of SNC1.
ABA Deficiency Enhances Nuclear Accumulation of RPS4 and Its Cell Death–Inducing Activity in N. benthamiana
To determine if the effect of ABA deficiency on nuclear accumulation of SNC1 also applies to other R proteins, we analyzed the activities and localization of RPS4 in N. benthamiana. Although disease resistance can be uncoupled from cell death in certain cases, cell death induced by R proteins in a transient system is a valuable readout to measure activation of R proteins. When the RPS4:GFP fusion gene was expressed under the 35S promoter, it induced cell death in infiltrated leaves at 22°C similarly to SNC1-1:GFP, while the control GFP did not cause cell death (Figure 6). At 28°C, RPS4:GFP did not induce cell death (Figure 6), consistent with the earlier findings that high temperature inhibits R gene–mediated defense responses. Cell death was enhanced by NDGA treatment at 22°C for RPS4:GFP. More importantly, cell death that was inhibited at 28°C was restored by NDGA treatment (Figure 6), indicating that this transient system largely mimicked the RPS4 regulation by ABA in Arabidopsis.
Figure 6.
ABA Deficiency Enhanced Nuclear Accumulation of RPS4 and Its Cell Death–Inducing Activity in N. benthamiana.
RPS4:GFP or GFP was expressed under the 35S promoter in N. benthamiana leaves at 22 or 28°C. Buffer (mock) or NDGA was applied every 6 h after Agrobacterium infiltration. GFP signals were visualized at 2 d after infiltration by confocal microscopy. Six to twelve hours thereafter, infiltrated leaves were subject to tissue clearing to reveal cell death. Red circles mark infiltration sites, and pink arrows point to some, but not all, areas with cell death.
Localization of RPS4:GFP was examined at 2 d after infiltration in N. benthamiana. It was mainly localized in the nucleus at 22°C, but no nuclear signals could be detected at 28°C (Figure 6). With NDGA treatment, nuclear signals were restored for the fusion protein at 28°C, while there was no obvious change for the GFP control (Figure 6). In addition to SNC1-1:GFP and RPS4:GFP, we observed similar result with SNC1WT:GFP (see Supplemental Figure 6 online). The stronger nuclear signals were not due to an increase in total protein, as NDGA treatment did not increase the RPS4 protein level (see Supplemental Figure 7 online).
Both SNC1 and RPS4 are TIR types of NB-LRR R proteins that have nuclear localization, which is in contrast with some CC types of R proteins, such as RPM1 and RPS2, that do not localize to nucleus. Therefore, we asked whether ABA deficiency affected temperature sensitivity of resistance mediated by these two R proteins using Pst DC3000 strains carrying AvrRpt2 or AvrRpm1 that can be recognized by RPS2 and RPM1, respectively. A moderately higher growth of Pst DC3000 avrRpt2 was observed in wild-type plants grown at 28°C than at 22°C, but no significant difference was observed in aba1-6, aba2-1, aba2-21, or abi4-1 mutants when compared with the wild type at either temperature (see Supplemental Figure 8A online). As expected, growth of this avirulent bacterial strain was suppressed in snc1-4 and higher in rps2 at both temperatures (see Supplemental Figure 8A online). Thus, the RPS2-mediated resistance is slightly temperature sensitive and is not affected by ABA deficiency. RPM1 activity did not appear to be significantly affected by temperature as Pst DC3000 avrRpm1 grew to about the same extent in Col-0 at 22 and 28°C (see Supplemental Figure 8B online). The difference of temperature sensitivity between this study and the early study (Wang et al., 2009) might be due to different age/development stage of plants used. Unlike their effects on SNC1- or RPS4-mediated resistance, mutations of ABA2 but not ABA1 or ABI4 enhanced resistance to this avirulent pathogen and the enhancement occurred at both temperatures (see Supplemental Figure 8 online). These results indicate that resistance mediated by RPM1 is not as sensitive to temperature as that mediated by SNC1 or RPS4 and that mutations in the ABA2 gene but not ABA deficiency in general enhance RPM1-mediated resistance at both 22 and 28°C. Thus, whereas ABA deficiency can enhance at high temperatures disease resistance mediated by R proteins with a nuclear function, such as SNC1 and RPS4, it does not have a similar effect on resistance mediated by R proteins without a nuclear function such as RPS2 or RPM1.
SA Does Not Mediate the Effects of ABA Deficiency on Nuclear Accumulation of SNC1 or RPS4
Because ABA might function antagonistically with SA, we asked if the effect of ABA deficiency on R proteins is mediated by SA. The amounts of SA in aba2-21 and aba2-21 snc1-1 were analyzed. At 22°C, SA level was elevated in the aba2-21 mutant similarly to that in the snc1-1 mutant, and the upregulation was more prominent in the double mutant (Figure 7A). At 28°C, SA level was the same in aba2-21 and snc1-1 as in the wild type but was much higher in the double mutant (Figure 7A). Consistent with these results, expression of ICS1, a SA biosynthesis gene (Wildermuth et al., 2001), was greatly elevated in the aba2-21 snc1-1 at both temperatures and moderately raised in aba2-21 and snc1-1 at 22°C (Figure 7B). However, the increase of SA in aba2-21 did not confer a significant increase in resistance to Pst DC3000 at 22°C, and the even greater increase of SA in aba2-2 snc1-1 at 22°C did not result in a further increase in disease resistance compared with the snc1-1 single mutant (Figure 1C).
Figure 7.
SA Does Not Mediate the Effects of ABA Deficiency on Nuclear Accumulation of SNC1.
(A) The amount of free SA in leaves from 3-week-old Col-0, snc1-1, aba2-21, and aba2-21 snc1-1 plants grown on soil at 22 or 28°C. Values represent means ± sd (n = 3). Asterisks indicate significant differences from wild-type Col-0 at the corresponding temperature as determined by Student’s t test (P ≤ 0.05). FW, fresh weight.
(B) Expression of SA biosynthesis gene ICS1 in various mutants assayed by quantitative RT-PCR. Error bars represent sd (n = 3). Asterisks indicate significant differences from wild-type Col-0 at the corresponding temperature as determined by Student’s t test (P ≤ 0.05).
(C) Effect of SA treatment (at 10 μM) on subcellular distribution of SNC1WT:GFP and SNC1-1:GFP fusions in wild-type Arabidopsis protoplasts. Shown are percentages of protoplasts with strong nuclear GFP signals (2N; black bar) and weak nuclear GFP signals (1N; white bar). The experiments were performed three times with similar results.
(D) Effect of SA deficiency on protein localization of SNCWT:GFP and SNC1-1:GFP in N. tabacum. Wild-type (WT) and NahG plants of N. tabacum were agroinfiltrated with the fusion constructs followed by buffer (mock) or NDGA treatment. All images were taken with the same exposure condition with a confocal microscope.
We next assessed whether an increase of SA could enhance nuclear accumulation of SNC1. The GFP fusions of SNC1WT and SNC1-1 were transformed into Arabidopsis protoplasts, and the transformed protoplasts were treated with 10 μM of SA at 22 and 28°C. For SNC1WT:GFP, there was an increase of nuclear accumulation with SA treatment compared with buffer treatment at both temperatures (Figure 7C). However, no increase was observed for SNC1-1:GFP at either temperature (Figure 7C), suggesting that the increase of nuclear SNC1-1:GFP protein resulting from ABA deficiency is unlikely due to an increase of SA level.
The SA-independent effect of ABA deficiency on R protein nuclear accumulation was confirmed using SA-deficient plants. GFP fusions of SNC1WT and SNC1-1 were expressed in wild-type tobacco (Nicotiana tabacum) plants or transgenic tobacco plants carrying the NahG transgene (Vernooij et al., 1994). For both SNC1WT:GFP and SNC1-1:GFP, nuclear localization was observed in tobacco at 28°C, with only slightly higher nuclear levels in the NahG plants (Figure 7D). NDGA treatment enhanced nuclear localization in the NahG as well as the wild-type tobacco plants (Figure 7D), confirming that the enhancement of nuclear accumulation of SNC1WT:GFP or SNC1-1:GFP proteins is independent of SA.
Differential Expression Patterns of SNC1 in Epidermal Cells and Mesophyll Cells
We attempted to quantify SNC1 distribution between nucleus and cytosol in N. benthamiana leaves using subcellular fractionation. However, very little SNC1WT:GFP or SNC1-1:GFP protein was detected in the nuclear fraction compared with the cytosol fraction, even when very strong nuclear signals were observed by confocal imaging (see Supplemental Figure 9A online). Further analysis revealed that this discrepancy likely is due to differential localization of SNC1 proteins in epidermal versus mesophyll cells. When the GFP control was expressed under the 35S promoter in N. benthamiana leaves, both epidermal and mesophyll cells exhibited similar distribution of nuclear versus cytosolic GFP (see Supplemental Figure 9B online). By contrast, SNC1-1:GFP was present in both nucleus and cytosol in epidermal cells but only in the cytosol in mesophyll cells (see Supplemental Figure 9B online). Interestingly, in transgenic Arabidopsis plants harboring pSNC1:SNC1-1:GFP, expression and localization of this protein appears to be tissue specific, unlike in the p35S::GFP control transgenic Arabidopsis line (see Supplemental Figure 9C online). It shows ubiquitous localization in guard cells, more nuclear than cytosolic localization in pavement cells, and no detectable signals in either cytoplasm or nucleus in mesophyll cells. These results indicate that SNC1 has a tissue- and/or cell type–specific protein localization pattern. Perhaps elevated R protein levels in epidermal cells might confer more effective defense against pathogenic invasion with less fitness cost.
Temperature Affects Distribution of SNC1 between Nucleus and Cytosol
The distribution of SNC1:GFP fusion protein expressed in N. benthamiana changed within 6 h after temperature shifts from 22 to 28°C or vice versa, indicating a dynamic redistribution of SNC1 protein (Figure 8). Using chemical inhibitors of protein synthesis, protein degradation, or protein shuttling, we investigated further the process involved in the altered distribution of SNC1. Cycloheximide, an inhibitor of new protein biosynthesis, was applied to infiltrated leaves for 1 h at 28°C before plants were shifted to 22°C. Strong nuclear signals were observed in both the cycloheximide-treated and the buffer-treated samples (Figure 8A), indicating that the altered pattern was not due to newly synthesized SNC1WT:GFP protein but rather to altered distribution of the preexisting SNC1WT:GFP from cytosol to the nucleus upon temperature downshifting. MG132, an inhibitor of the 26S proteasome–mediating degradation of SNC1 (Gou et al., 2012), was applied 1 h prior to the shift from 22 to 28°C. Buffer- or MG132-treated leaves showed a similar reduction of SNC1WT:GFP nuclear accumulation at 28°C (Figure 8B), indicating that preferential protein degradation by the proteasome is unlikely the cause of reduction of nuclear accumulation at 28°C. Lastly, leptomycin B (LMB), an inhibitor of NES-mediated nuclear export (Igarashi et al., 2001), was applied 1 h before the 22 to 28°C shift. In contrast with buffer-treated samples, where nuclear signals became very weak, a great amount of nuclear signal was still observed in LMB-treated samples (Figure 8C), indicating that LMB suppressed the nuclear export of SNC1WT:GFP induced by a temperature upshift. Thus, temperature affects the nuclear export and possibly nuclear import of SNC1WT:GFP and therefore modulates its accumulation in the nucleus.
Figure 8.
Effects of Various Inhibitors on Temperature Modulation of SNC1 Protein Accumulation in the Nucleus.
N. benthamiana plants were agroinfiltrated with p35S::SNC1WT:GFP constructs, and plants were grown at 28°C (A) or 22°C ([B] and [C]) for 23 h before treatment with buffer (mock) or inhibitors: 50 μM cycloheximide (CHX) (A), 20 μM MG132 (B), or 10 nM LMB (C). After one additional hour of incubation, plants were transferred from 28 to 22°C (A) or 22 to 28°C ([B] and [C]). GFP signals were observed immediately before the inhibitor treatment and 12 h after temperature shift. The protein synthesis inhibitor CHX and 26S proteosome inhibitor MG132 did not affect the increase of nuclear signals induced by temperature downshift (A) or a decrease of nuclear signals induced by temperature upshift (B). The nuclear export inhibitor LMB partially blocked the decrease of nuclear signals induced by temperature upshift (C). Images of mock and inhibitor treatments were taken with the same parameters with a fluorescent microscope. The experiments were repeated two or three times with similar results.
DISCUSSION
Previously, we and others have shown that elevated temperature often inhibits defense responses to biotrophic pathogens (Wang and Hua, 2009). In this study, we demonstrate that ABA deficiency counteracts this effect, resulting in enhanced resistance at high temperatures. The negative regulation by ABA on postinvasion defense likely reflects a general competition between biotic and abiotic responses (Fujita et al., 2006; Asselbergh et al., 2008; Cao et al., 2011). ABA may serve as an indicator of abiotic environmental stress, as many stresses, such as salt and drought, induce elevated levels of ABA. The low level of ABA may reflect an environment with little abiotic stress; thus, responses to biotic stresses can be triggered with a lower threshold and/or a higher amplitude.
ABA has been shown to affect basal defense responses and systematic acquired resistance during the postinvasion phase (de Torres-Zabala et al., 2007; Fan et al., 2009). Our study reveals that ABA modulates another level of plant immunity (i.e., R gene–mediated resistance). Furthermore, we identified nuclear accumulation of R proteins SNC1 and RPS4 as an early or primary target of ABA in this important type of resistance. ABA has been proposed to antagonize SA-mediated signaling to regulate defense responses (Mauch-Mani and Mauch, 2005; Jiang et al., 2010), where it affects SA biosynthesis and signaling (de Torres Zabala et al., 2009). Interestingly, although the final effect of ABA deficiency on plant immunity mediated by SNC1 is dependent on SA (Figure 1), the modulation of R protein localization is independent of SA, since its effect on localization also occurred in SA-deficient plants (Figure 7). Thus, ABA influences multiple steps of postinvasion defense responses, including SA biosynthesis, SA signaling, and R protein activity. It awaits further study to reveal whether or not these multiple interacting points are independent of each other.
With the finding of defense response inhibition by elevated ABA levels, high temperature suppression of defense responses could be explained by the possibility that ABA levels are induced at elevated temperature to inhibit R gene–mediated resistance. This is apparently the case for NaCl-induced suppression of systematic acquired resistance, as the ABA level increased by 3.6-fold with salt treatment (Yasuda et al., 2008). However, we found no significant change in ABA levels at elevated temperatures. Rather, both ABA and high temperature reduced nuclear accumulation of SNC1 and RPS4 and compromise disease resistance. Combined action of ABA and high temperature appears to be required for inhibiting nuclear accumulation of R proteins and resistance, since high temperature had little effect on disease resistance in the absence of ABA, and the effect of exogenous ABA on resistance was less pronounced at lower temperature. It is likely that they target the same components, such as R proteins or adjacent components in defense signaling.
Nuclear accumulations of NB-LRR proteins upon elicitor induction have been observed for MLA10 in barley (Hordeum vulgare) and for N in tobacco (Burch-Smith et al., 2007; Shen et al., 2007). It has also been shown that nuclear accumulation of RPS4 and SNC1 is crucial for defense responses (Wirthmueller et al., 2007; Zhu et al., 2010) and that nuclear-cytosol transport plays critical roles in disease resistance (Monaghan et al., 2010). Our earlier study showed that high temperature reduced nuclear accumulation of R proteins, and mutations in R proteins that retain nuclear accumulation at high temperature reversed the inhibition of disease resistance at high temperature (Zhu et al., 2010). In this study, we report that nuclear accumulation of SNC1 and RPS4 was enhanced by ABA deficiency, and this enhancement was required for elevated resistance induced by ABA deficiency. Together, these results demonstrate that R protein distribution is a primary mechanism of regulation.
Modulation of disease resistance by ABA at the postinvasion level is pronounced for SNC1 and RPS4, complex for RPM1, and absent for RPS2. This is likely due to fact that nuclear localization is required for functions of both RPS4 and SNC1. We expect that ABA deficiency will have a similar effect on temperature sensitivity of many other R proteins that are nuclear localized. However, if nuclear localization is not required for the function of some R proteins, ABA deficiency would not have a similar effect on resistance at the R protein level or its temperature sensitivity. Indeed, this was observed for disease resistance mediated by RPS2, which is plasma membrane localized. RPM1 is also plasma membrane localized, and nuclear localization is not required for its function (Gao et al., 2011). Resistance mediated by RPM1 was not sensitive to temperature in this study, and mutations in ABA2 but not ABA1 enhanced its resistance. Therefore, the effect of ABA2 mutations on RPM1-mediated resistance is probably through a mechanism that is different from that affecting SNC1 and RPS4.
It is unclear which comes first, R protein activation or R protein nuclear accumulation. The extent of R protein nuclear accumulation might be determined by the R protein itself, perhaps by changes in its conformation and/or activity, or its interaction with other proteins. Alternatively, ABA and temperature could influence the extent of nuclear accumulation of R proteins and therefore affect R protein activity. Using chemical inhibitors of protein synthesis, degradation, or nuclear export, we found that temperature affected nuclear export and likely nuclear import of R proteins. We have yet to determine whether or not high temperature affects nuclear import or export in general using other proteins, such as the NLS-GFP fusion. Currently, we favor a model in which temperature modulates R protein conformation/activity or its interaction with other proteins to affect its nuclear/cytosol shuttling. Whether ABA affects the same process to influence R protein distribution will be an interesting area to pursue.
It is unclear how the level of ABA is sensed in the plant cell to affect R proteins. Whereas the core signaling pathway of ABA can account for most of the ABA responses known in plants, neither abi1 nor abi4 mutations affected SNC1- or RPS4-mediated resistance. Similarly, it was reported that susceptibility to a virulent oomycete was not altered in the abi1-1 mutants, despite being reduced in the aba1-1 mutant (Mohr and Cahill, 2003). As ABA treatment could rescue the effect of aba2 on defense responses, it is unlikely that alteration of a metabolite other than ABA is responsible for the aba2 phenotype. This suggests that an ABA signaling pathway different from the core pathway might be involved in regulating R gene–mediated resistance. This is consistent with the recent finding that R protein–triggered immunity affects ABA responses not at the ABA receptor level but at the level of Ca2+ signaling (Kim et al., 2011), indicating that there are several intersection nodes between defense responses and ABA responses. Alternatively, abi1 and abi4 mutations might confer a partial or tissue-specific ABA insensitivity, resulting in sufficient residual ABA signaling in cells where SNC1 and RPS4 function. Intriguingly, we found differential expression and localization of SNC1 in different tissues and cell types, revealing another layer of complexity in disease resistance. Future study of spatial and temporal expression of regulatory components in disease resistance and ABA signaling should provide further insights into the interplay between biotic and abiotic responses.
METHODS
Plant Growth Conditions
Arabidopsis thaliana plants were grown at 22 or 28°C under continuous fluorescent light (100 μmol m−2 s−1) and 50 to 70% relative humidity for morphological phenotype assays. Plants used for pathogen tests were grown under the condition of 12 h light/12 h darkness. Arabidopsis seeds were either directly sown on soil or grown on Petri dishes containing half-strength Murashige and Skoog medium (Sigma-Aldrich) plus 2% Suc. For ABA treatment, 5 or 10 μM ABA was sprayed on the leaf surface twice a day.
These mutants were obtained from the ABRC: aba1-6, aba2-1, abi4-1, abi1-1, rpm1 (rps3-3), and rps2-201. The snc1-1 mutant was obtained from Xin Li, pad4-1 and rps4-2 from Jane Parker, and the nahG transgenic line from Xinnian Dong.
Map-Based Cloning
The int173 snc1 double mutant in Col-0 was crossed to the wild-type Wassilewskija, and F2 progenies were scored for dwarf phenotype at 28°C. Bulked segregation analyses were first performed on ~50 mutant plants to position INT173 on chromosome 1 between markers ciw1 and nag280. Further markers were identified using The Arabidopsis Information Resource website (http://www.Arabidopsis.org/index.jsp), and a total of 419 mutant plants were used for fine mapping.
DNA Constructs and Complementation Tests
The expression constructs, p35S::SNC1WT:GFP, p35S::SNC1-1:GFP, p35S::SNC1-1:NES:GFP, and pSNC1::SNC1-1:GFP were described previously (Zhu et al., 2010). To generate the p35S::RPS4:GFP construct, the RPS4 genomic DNA was amplified by PCR with forward primer (5′-ATGATCAGGCTTCCGGG-3′) and reverse primer (5′- GAAATTCTTAACCGTGTGCATG-3′). To generate the pABA2::ABA2 construct, the ABA2 genomic fragment from ~1000 bp upstream of ATG and ~150 bp downstream of the stop codon was amplified by PCR with forward primer (5′-GGAATACGTGGTTACTGTGATTTC-3′) and reverse primer (5′-GATAGACATGATAAATTGGCGG-3′). The PCR fragment was cloned into the vector pCR8/GW/TOPO (Invitrogen) as instructed. The p35S::RPS4:GFP and the pABA2::ABA2 cassettes were transferred into the pHPT binary vector (Tzfira et al., 2005) or pMDC123 (Curtis and Grossniklaus, 2003) using LR clonase (Invitrogen), respectively. The binary construct of pABA2::ABA was introduced into aba2-21 snc1-1 double mutant via Agrobacterium tumefaciens strain GV3101.
RNA Preparation and Gene Expression Analysis
Total RNAs were extracted from 3-week-old Arabidopsis leaves using TRI reagent (Molecular Research Center) as instructed. Thirty micrograms of RNA was resolved on a 1% agarose gel containing 1.8% formaldehyde. Ethidium bromide was used to visualize the rRNA bands to ensure equal loading. RNA gel blots were hybridized with gene-specific, 32P-labeled, single-stranded DNA probes. For quantitative RT-PCR, 2 μg of total RNA was used as a template for first-strand cDNA synthesis with SuperScript III kit (Invitrogen) and an oligo(dT) primer. One microliter of cDNA was used as template. Gene-specific primers were designed using PrimerQuest (www.idtdna.com/Scitools/Applications/Primerquest/). Hairpin stability and compatibility were analyzed using OligoAnalyzer 3.0 (http://www.idtdna.com/analyzer/Applications/OligoAnalyzer/). The PCR products were 130 to 150 bp in length. Quantitative RT-PCR was performed in 10-μL reactions containing 20 ng of template obtained from first-strand cDNA synthesis. A total of 0.3 μM of each primer was used with IQ SYBER Green Supermix (Bio-Rad). The following PCR program was used for amplification: 50°C for 2 min, 95°C for 10 min, and 40 cycles of 95°C for 15 s, 58°C for 1 min, and 72°C for 1 min. Primer efficiencies and relative expression levels were calculated using the comparative cycle threshold (CT method) (CFX96 real-time system). The 2−ΔΔCT values of control samples were normalized to 1. Primer sequences are in Supplemental Figure 10 online.
Pathogen Resistance Assay
Bacterial growth in Arabidopsis was monitored as described with some modifications (Tornero and Dangl, 2001). The virulent and avirulent strains of Pst DC3000 were grown overnight on the King's B medium with 50 mg/L kanamycin and resuspended at 108 cfu/mL in a solution of 10 mM MgSO4 and 0.02% Silwet L-77. Two-week-old seedlings were dip inoculated with bacteria and kept covered for 24 h. The amount of bacteria in plants was analyzed at 1 h (day 0) and 3 d (day 3) after dipping. The aerial parts of three inoculated seedlings were pooled per sample, and three samples were collected for each genotype and time point. Seedlings were ground in 1 mL of 10 mM of MgCl2, and serial dilutions of the ground tissue were used to determine the number of colony-forming units per gram of fresh leaf tissue.
DAB Staining
DAB (Sigma-Aldrich) was dissolved in 50 mm Tris-acetate, pH 5.0, at a concentration of 1 mg/mL. Whole seedlings were placed in the DAB solution and vacuum infiltrated until the leaf tissue was soaked. The seedlings were then incubated at room temperature in the dark for 24 h before leaf tissue was cleared using several rounds of ethanol (75%) changes.
ABA and SA Content Measurement
Quantification of SA and ABA were performed as previously described (Pan et al., 2008).
Protoplast Transformation
Protoplast preparation and transformation were performed as previously described (Zhai et al., 2009). Images were taken using the Carl Zeiss imager M2. The intensity of GFP fluorescence was determined using Image J (National Institutes of Health). The ratio of nuclear GFP signals versus cytosol signals (after subtracting the chlorophyll signals) was calculated. The nuclear intensity was categorized into 1N (ratio is <10) and 2N (ratio is ≥10).
Transient Expression in Nicotiana benthamiana
The binary vectors were transformed into Agrobacterium strain GV2260. Agrobacterium-mediated transient expression in N. benthamiana and Nicotiana tabacum was performed as described (Menke et al., 2005). Images were collected on a Leica TCS-SP5 confocal microscope (Leica Microsystems) using the ×20 water immersion objective (numerical aperture of 1.2; zoom 1.6). GFP was excited with a blue argon ion laser (488 nm), and emitted light was collected between 500 and 520 nm. Chloroplasts were excited with a blue argon laser (488 nm), and emitted light was collected between 670 and 700 nm. Images were processed using Leica LAS-AF software (version 1.8.2) and Adobe Photoshop CS2 version 9.0.2 (Adobe systems). Cell death was visualized by clearing leaf tissues in ethanol.
Inhibitor Treatment
For NDGA treatment, leaves were sprayed with NDGA at 100 μM every 6 to 8 h. For other chemical inhibitor treatments, 20 μM MG132, 50 μM cycloheximide, or 10 nM LMB (Sigma-Aldrich) was added at 23 h after agroinfiltration of GFP constructs before temperature shifting. Images were collected on a Carl Zeiss AG light microscope.
Protein Fractionation and Immunoblot Analysis
Plant nucleus enrichment was performed as previously described (Manzara and Gruissem, 1995) with the following modifications: ~0.5 g of N. benthamiana leaves were homogenized in 5 mL of the homogenization buffer at 4°C using a T10 Ultra-Turrax homogenizer (IKA). Debris was removed by centrifugation at 300g. The supernatant was then filtered through Miracloth (Calbiochem) to give total input. Nuclei were enriched by centrifugation at 2000g, while the supernatant served as nucleus-depleted fraction. α-phosphoenolpyruvate carboxylase (Rockland) and α-histone H3 (Abcam) were used to assess separation efficiency, and α-GFP antibodies (Convance) were used to detect GFP and GFP fusion proteins. Total protein extraction and immunoblot analysis were performed as previously described (Kang and Klessig, 2005), and Ponceau S was used to stain the blotted membrane to assess the amount of total proteins.
Accession Numbers
Sequence data from this article can be found in the Arabidopsis Genome Initiative or GenBank/EMBL databases under the following accession numbers: ABA2 (At1g52340), SNC1 (At4g16960), and RPS4 (At5g45250).
Supplemental Data
The following materials are available in the online version of this article.
Supplemental Figure 1. Morphological Phenotypes of int173 snc1.
Supplemental Figure 2. int173 Is a New Loss-of-Function Allele of ABA2.
Supplemental Figure 3. Categorization of Subcellular Distribution of Fusion Proteins of SNC1 and GFP Expressed in Arabidopsis Protoplasts.
Supplemental Figure 4. Growth Phenotypes of pSNC1::SNC1-1:GFP Transgenic Lines in Col-0 and aba2-21.
Supplemental Figure 5. Expression of ABA Biosynthesis Genes at 22 and 28°C.
Supplemental Figure 6. ABA Deficiency Enhances Nuclear Accumulation and Cell Death–Inducing Activity of SNC1WT:GFP in N. benthamiana.
Supplemental Figure 7. Expression Levels of RPS4:GFP Fusion Proteins in N. benthamiana.
Supplemental Figure 8. PRS2- and RPM1-Mediated Disease Resistance in ABA Mutants.
Supplemental Figure 9. Differential Localization of the SNC1 and GFP Fusion Proteins in Epidermal and Mesophyll Cells.
Supplemental Figure 10. Sequences of Primers Used in RNA Expression Analyses.
Acknowledgments
We thank Xin Li, Jane Parker, Xinnian Dong, and the ABRC for mutant seeds, Iris Meier for GFP-NLS and GFP-NES constructs, and Michael Scanlon and Daniel Buckley for access to fluorescent microscopes. This work was supported by grants from the National Science Foundation (IOS-0919914 to J.H. and IOS-0820405 to D.F.K.) and the National Science Foundation of China (31170254 to Y.Z.).
AUTHOR CONTRIBUTIONS
J.H., H.-G.M., W.Q., and Y.Z. designed the research. H.-G.M., W.Q., Y.Z., J.Q., and H.-G.K. performed the research and analyzed the data. J.H., H.-G.M., W.Q., Y.Z., H.-G.K., and D.F.K. wrote the article.
References
- Asselbergh B., De Vleesschauwer D., Höfte M. (2008). Global switches and fine-tuning-ABA modulates plant pathogen defense. Mol. Plant Microbe Interact. 21: 709–719 [DOI] [PubMed] [Google Scholar]
- Bowling S.A., Guo A., Cao H., Gordon A.S., Klessig D.F., Dong X. (1994). A mutation in Arabidopsis that leads to constitutive expression of systemic acquired resistance. Plant Cell 6: 1845–1857 [DOI] [PMC free article] [PubMed] [Google Scholar]
- Burch-Smith T.M., Schiff M., Caplan J.L., Tsao J., Czymmek K., Dinesh-Kumar S.P. (2007). A novel role for the TIR domain in association with pathogen-derived elicitors. PLoS Biol. 5: e68. [DOI] [PMC free article] [PubMed] [Google Scholar]
- Cao F.Y., Yoshioka K., Desveaux D. (2011). The roles of ABA in plant-pathogen interactions. J. Plant Res. 124: 489–499 [DOI] [PubMed] [Google Scholar]
- Cheng Y.T., Germain H., Wiermer M., Bi D., Xu F., García A.V., Wirthmueller L., Després C., Parker J.E., Zhang Y., Li X. (2009). Nuclear pore complex component MOS7/Nup88 is required for innate immunity and nuclear accumulation of defense regulators in Arabidopsis. Plant Cell 21: 2503–2516 [DOI] [PMC free article] [PubMed] [Google Scholar]
- Chisholm S.T., Coaker G., Day B., Staskawicz B.J. (2006). Host-microbe interactions: Shaping the evolution of the plant immune response. Cell 124: 803–814 [DOI] [PubMed] [Google Scholar]
- Creelman R.A., Bell E., Mullet J.E. (1992). Involvement of a lipoxygenase-like enzyme in abscisic acid biosynthesis. Plant Physiol. 99: 1258–1260 [DOI] [PMC free article] [PubMed] [Google Scholar]
- Curtis M.D., Grossniklaus U. (2003). A gateway cloning vector set for high-throughput functional analysis of genes in planta. Plant Physiol. 133: 462–469 [DOI] [PMC free article] [PubMed] [Google Scholar]
- Cutler A.J., Krochko J.E. (1999). Formation and breakdown of ABA. Trends Plant Sci. 4: 472–478 [DOI] [PubMed] [Google Scholar]
- Cutler S.R., Rodriguez P.L., Finkelstein R.R., Abrams S.R. (2010). Abscisic acid: Emergence of a core signaling network. Annu. Rev. Plant Biol. 61: 651–679 [DOI] [PubMed] [Google Scholar]
- de Torres Zabala M., Bennett M.H., Truman W.H., Grant M.R. (2009). Antagonism between salicylic and abscisic acid reflects early host-pathogen conflict and moulds plant defence responses. Plant J. 59: 375–386 [DOI] [PubMed] [Google Scholar]
- de Torres-Zabala M., Truman W., Bennett M.H., Lafforgue G., Mansfield J.W., Rodriguez Egea P., Bögre L., Grant M. (2007). Pseudomonas syringae pv. tomato hijacks the Arabidopsis abscisic acid signalling pathway to cause disease. EMBO J. 26: 1434–1443 [DOI] [PMC free article] [PubMed] [Google Scholar]
- DeYoung B.J., Innes R.W. (2006). Plant NBS-LRR proteins in pathogen sensing and host defense. Nat. Immunol. 7: 1243–1249 [DOI] [PMC free article] [PubMed] [Google Scholar]
- Dropkin V. (1969). The necrotic reaction of tomatoes and other hosts resistant to Meloidogyne: Reversal by temperature. Phytopathology 59: 1632–1637 [Google Scholar]
- Durrant W.E., Dong X. (2004). Systemic acquired resistance. Annu. Rev. Phytopathol. 42: 185–209 [DOI] [PubMed] [Google Scholar]
- Fan J., Hill L., Crooks C., Doerner P., Lamb C. (2009). Abscisic acid has a key role in modulating diverse plant-pathogen interactions. Plant Physiol. 150: 1750–1761 [DOI] [PMC free article] [PubMed] [Google Scholar]
- Finkelstein R.R., Gampala S.S., Rock C.D. (2002). Abscisic acid signaling in seeds and seedlings. Plant Cell 14(Suppl): S15–S45 [DOI] [PMC free article] [PubMed] [Google Scholar]
- Finkelstein R.R., Wang M.L., Lynch T.J., Rao S., Goodman H.M. (1998). The Arabidopsis abscisic acid response locus ABI4 encodes an APETALA 2 domain protein. Plant Cell 10: 1043–1054 [DOI] [PMC free article] [PubMed] [Google Scholar]
- Fujita M., Fujita Y., Noutoshi Y., Takahashi F., Narusaka Y., Yamaguchi-Shinozaki K., Shinozaki K. (2006). Crosstalk between abiotic and biotic stress responses: A current view from the points of convergence in the stress signaling networks. Curr. Opin. Plant Biol. 9: 436–442 [DOI] [PubMed] [Google Scholar]
- Gao Z., Chung E.H., Eitas T.K., Dangl J.L. (2011). Plant intracellular innate immune receptor Resistance to Pseudomonas syringae pv. maculicola 1 (RPM1) is activated at, and functions on, the plasma membrane. Proc. Natl. Acad. Sci. USA 108: 7619–7624 Erratum. Proc. Natl. Acad. Sci USA 108: 8915 [DOI] [PMC free article] [PubMed] [Google Scholar]
- Garrett K.A., Dendy S.P., Frank E.E., Rouse M.N., Travers S.E. (2006). Climate change effects on plant disease: Genomes to ecosystems. Annu. Rev. Phytopathol. 44: 489–509 [DOI] [PubMed] [Google Scholar]
- Gassmann W., Hinsch M.E., Staskawicz B.J. (1999). The Arabidopsis RPS4 bacterial-resistance gene is a member of the TIR-NBS-LRR family of disease-resistance genes. Plant J. 20: 265–277 [DOI] [PubMed] [Google Scholar]
- Glazebrook J. (2001). Genes controlling expression of defense responses in Arabidopsis—2001 status. Curr. Opin. Plant Biol. 4: 301–308 [DOI] [PubMed] [Google Scholar]
- González-Guzmán M., Apostolova N., Bellés J.M., Barrero J.M., Piqueras P., Ponce M.R., Micol J.L., Serrano R., Rodríguez P.L. (2002). The short-chain alcohol dehydrogenase ABA2 catalyzes the conversion of xanthoxin to abscisic aldehyde. Plant Cell 14: 1833–1846 [DOI] [PMC free article] [PubMed] [Google Scholar]
- Gou M., Shi Z., Zhu Y., Bao Z., Wang G., Hua J. (2012). The F-box protein CPR1/CPR30 negatively regulates R protein SNC1 accumulation. Plant J. 69: 411-420 [DOI] [PubMed] [Google Scholar]
- Grant M., Lamb C. (2006). Systemic immunity. Curr. Opin. Plant Biol. 9: 414–420 [DOI] [PubMed] [Google Scholar]
- Hammond-Kosack K.E., Jones J.D. (1996). Resistance gene-dependent plant defense responses. Plant Cell 8: 1773–1791 [DOI] [PMC free article] [PubMed] [Google Scholar]
- Hua J., Grisafi P., Cheng S.H., Fink G.R. (2001). Plant growth homeostasis is controlled by the Arabidopsis BON1 and BAP1 genes. Genes Dev. 15: 2263–2272 [DOI] [PMC free article] [PubMed] [Google Scholar]
- Huang X., Li J., Bao F., Zhang X., Yang S. (2010). A gain-of-function mutation in the Arabidopsis disease resistance gene RPP4 confers sensitivity to low temperature. Plant Physiol. 154: 796–809 [DOI] [PMC free article] [PubMed] [Google Scholar]
- Igarashi D., Ishida S., Fukazawa J., Takahashi Y. (2001). 14-3-3 Proteins regulate intracellular localization of the bZIP transcriptional activator RSG. Plant Cell 13: 2483–2497 [DOI] [PMC free article] [PubMed] [Google Scholar]
- Jablonska B., Ammiraju J.S., Bhattarai K.K., Mantelin S., Martinez de Ilarduya O., Roberts P.A., Kaloshian I. (2007). The Mi-9 gene from Solanum arcanum conferring heat-stable resistance to root-knot nematodes is a homolog of Mi-1. Plant Physiol. 143: 1044–1054 [DOI] [PMC free article] [PubMed] [Google Scholar]
- Jiang C.J., Shimono M., Sugano S., Kojima M., Yazawa K., Yoshida R., Inoue H., Hayashi N., Sakakibara H., Takatsuji H. (2010). Abscisic acid interacts antagonistically with salicylic acid signaling pathway in rice-Magnaporthe grisea interaction. Mol. Plant Microbe Interact. 23: 791–798 [DOI] [PubMed] [Google Scholar]
- Jones J.D.G., Dangl J.L. (2006). The plant immune system. Nature 444: 323–329 [DOI] [PubMed] [Google Scholar]
- Kang H.G., Klessig D.F. (2005). Salicylic acid-inducible Arabidopsis CK2-like activity phosphorylates TGA2. Plant Mol. Biol. 57: 541–557 [DOI] [PubMed] [Google Scholar]
- Kang H.G., Oh C.S., Sato M., Katagiri F., Glazebrook J., Takahashi H., Kachroo P., Martin G.B., Klessig D.F. (2010). Endosome-associated CRT1 functions early in resistance gene-mediated defense signaling in Arabidopsis and tobacco. Plant Cell 22: 918–936 [DOI] [PMC free article] [PubMed] [Google Scholar]
- Kim S.H., Gao F., Bhattacharjee S., Adiasor J.A., Nam J.C., Gassmann W. (2010). The Arabidopsis resistance-like gene SNC1 is activated by mutations in SRFR1 and contributes to resistance to the bacterial effector AvrRps4. PLoS Pathog. 6: e1001172. [DOI] [PMC free article] [PubMed] [Google Scholar]
- Kim T.H., et al. (2011). Chemical genetics reveals negative regulation of abscisic acid signaling by a plant immune response pathway. Curr. Biol. 21: 990–997 [DOI] [PMC free article] [PubMed] [Google Scholar]
- Leung J., Bouvier-Durand M., Morris P.C., Guerrier D., Chefdor F., Giraudat J. (1994). Arabidopsis ABA response gene ABI1: Features of a calcium-modulated protein phosphatase. Science 264: 1448–1452 [DOI] [PubMed] [Google Scholar]
- Li Y., Yang S., Yang H., Hua J. (2007). The TIR-NB-LRR gene SNC1 is regulated at the transcript level by multiple factors. Mol. Plant Microbe Interact. 20: 1449–1456 [DOI] [PubMed] [Google Scholar]
- Liotenberg S., North H., Marion-Poll A. (1999). Molecular biology and regulation of abscisic acid biosynthesis in plants. Plant Physiol. Biochem. 37: 341–350 [Google Scholar]
- Long S.P., Woodward F.I. (1988). Plants and Temperature. (Cambridge, UK: Society for Experimental Biology; ). [Google Scholar]
- Malamy J., Hennig J., Klessig D.F. (1992). Temperature-dependent induction of salicylic acid and its conjugates during the resistance response to Tobacco mosaic virus infection. Plant Cell 4: 359–366 [DOI] [PMC free article] [PubMed] [Google Scholar]
- Manzara T., Gruissem W. (1995). Identification of promoter sequences that interact with DNA-binding proteins. In Methods in Plant Molecular Biology: A Laboratory Course Manual, Maliga P., Klessig D.F., Cashmore A.R., Gruissem W., Varner J.E., (Cold Spring Harbor, NY: Cold Spring Harbor Laboratory Press; ), pp. 233–260 [Google Scholar]
- Mauch-Mani B., Mauch F. (2005). The role of abscisic acid in plant-pathogen interactions. Curr. Opin. Plant Biol. 8: 409–414 [DOI] [PubMed] [Google Scholar]
- Menke F.L., Kang H.G., Chen Z., Park J.M., Kumar D., Klessig D.F. (2005). Tobacco transcription factor WRKY1 is phosphorylated by the MAP kinase SIPK and mediates HR-like cell death in tobacco. Mol. Plant Microbe Interact. 18: 1027–1034 [DOI] [PubMed] [Google Scholar]
- Michael Weaver L., Swiderski M.R., Li Y., Jones J.D. (2006). The Arabidopsis thaliana TIR-NB-LRR R-protein, RPP1A; protein localization and constitutive activation of defence by truncated alleles in tobacco and Arabidopsis. Plant J. 47: 829–840 [DOI] [PubMed] [Google Scholar]
- Mohr P.G., Cahill D.M. (2003). Abscisic acid influences the susceptibility of Arabidopsis thaliana to Pseudomonas syringae pv. tomato and Peronospora parasitica. Funct. Plant Biol. 30: 461–469 [DOI] [PubMed] [Google Scholar]
- Monaghan J., Germain H., Weihmann T., Li X. (2010). Dissecting plant defence signal transduction: Modifiers of snc1 in Arabidopsis. Can. J. Plant Pathol. 32: 35–42 [Google Scholar]
- Niyogi K.K., Grossman A.R., Björkman O. (1998). Arabidopsis mutants define a central role for the xanthophyll cycle in the regulation of photosynthetic energy conversion. Plant Cell 10: 1121–1134 [DOI] [PMC free article] [PubMed] [Google Scholar]
- Pan X., Welti R., Wang X. (2008). Simultaneous quantification of major phytohormones and related compounds in crude plant extracts by liquid chromatography-electrospray tandem mass spectrometry. Phytochemistry 69: 1773–1781 [DOI] [PubMed] [Google Scholar]
- Rafiqi M., Bernoux M., Ellis J.G., Dodds P.N. (2009). In the trenches of plant pathogen recognition: Role of NB-LRR proteins. Semin. Cell Dev. Biol. 20: 1017–1024 [DOI] [PubMed] [Google Scholar]
- Seo M., Peeters A.J., Koiwai H., Oritani T., Marion-Poll A., Zeevaart J.A., Koornneef M., Kamiya Y., Koshiba T. (2000). The Arabidopsis aldehyde oxidase 3 (AAO3) gene product catalyzes the final step in abscisic acid biosynthesis in leaves. Proc. Natl. Acad. Sci. USA 97: 12908–12913 [DOI] [PMC free article] [PubMed] [Google Scholar]
- Shen Q.H., Saijo Y., Mauch S., Biskup C., Bieri S., Keller B., Seki H., Ulker B., Somssich I.E., Schulze-Lefert P. (2007). Nuclear activity of MLA immune receptors links isolate-specific and basal disease-resistance responses. Science 315: 1098–1103 [DOI] [PubMed] [Google Scholar]
- Toh S., et al. (2008). High temperature-induced abscisic acid biosynthesis and its role in the inhibition of gibberellin action in Arabidopsis seeds. Plant Physiol. 146: 1368–1385 [DOI] [PMC free article] [PubMed] [Google Scholar]
- Ton J., Flors V., Mauch-Mani B. (2009). The multifaceted role of ABA in disease resistance. Trends Plant Sci. 14: 310–317 [DOI] [PubMed] [Google Scholar]
- Tornero P., Dangl J.L. (2001). A high-throughput method for quantifying growth of phytopathogenic bacteria in Arabidopsis thaliana. Plant J. 28: 475–481 [DOI] [PubMed] [Google Scholar]
- Tzfira T., Tian G.W., Lacroix B., Vyas S., Li J., Leitner-Dagan Y., Krichevsky A., Taylor T., Vainstein A., Citovsky V. (2005). pSAT vectors: A modular series of plasmids for autofluorescent protein tagging and expression of multiple genes in plants. Plant Mol. Biol. 57: 503–516 [DOI] [PubMed] [Google Scholar]
- Vernooij B., Friedrich L., Morse A., Reist R., Kolditz-Jawhar R., Ward E., Uknes S., Kessmann H., Ryals J. (1994). Salicylic acid is not the translocated signal responsible for inducing systemic acquired resistance but is required in signal transduction. Plant Cell 6: 959–965 [DOI] [PMC free article] [PubMed] [Google Scholar]
- Vlot A.C., Dempsey D.A., Klessig D.F. (2009). Salicylic acid, a multifaceted hormone to combat disease. Annu. Rev. Phytopathol. 47: 177–206 [DOI] [PubMed] [Google Scholar]
- Wang Y., Bao Z., Zhu Y., Hua J. (2009). Analysis of temperature modulation of plant defense against biotrophic microbes. Mol. Plant Microbe Interact. 22: 498–506 [DOI] [PubMed] [Google Scholar]
- Wang Y., Hua J. (2009). A moderate decrease in temperature induces COR15a expression through the CBF signaling cascade and enhances freezing tolerance. Plant J. 60: 340–349 [DOI] [PubMed] [Google Scholar]
- Wen W., Meinkoth J.L., Tsien R.Y., Taylor S.S. (1995). Identification of a signal for rapid export of proteins from the nucleus. Cell 82: 463–473 [DOI] [PubMed] [Google Scholar]
- Wiermer M., Feys B.J., Parker J.E. (2005). Plant immunity: the EDS1 regulatory node. Curr. Opin. Plant Biol. 8: 383–389 [DOI] [PubMed] [Google Scholar]
- Wildermuth M.C., Dewdney J., Wu G., Ausubel F.M. (2001). Isochorismate synthase is required to synthesize salicylic acid for plant defence. Nature 414: 562–565 [DOI] [PubMed] [Google Scholar]
- Wirthmueller L., Zhang Y., Jones J.D., Parker J.E. (2007). Nuclear accumulation of the Arabidopsis immune receptor RPS4 is necessary for triggering EDS1-dependent defense. Curr. Biol. 17: 2023–2029 [DOI] [PubMed] [Google Scholar]
- Xiong L., Lee H., Ishitani M., Zhu J.K. (2002a). Regulation of osmotic stress-responsive gene expression by the LOS6/ABA1 locus in Arabidopsis. J. Biol. Chem. 277: 8588–8596 [DOI] [PubMed] [Google Scholar]
- Xiong L., Schumaker K.S., Zhu J.K. (2002b). Cell signaling during cold, drought, and salt stress. Plant Cell 14 (suppl.): S165–S183 [DOI] [PMC free article] [PubMed] [Google Scholar]
- Yamamoto S., Katagiri M., Maeno H., Hayaishi O. (1965). Salicylate hydroxylase, a monooxygenase requiring flavin adenine dinucleotide. I. Purification and general properties. J. Biol. Chem. 240: 3408–3413 [PubMed] [Google Scholar]
- Yang H., Shi Y., Liu J., Guo L., Zhang X., Yang S. (2010). A mutant CHS3 protein with TIR-NB-LRR-LIM domains modulates growth, cell death and freezing tolerance in a temperature-dependent manner in Arabidopsis. Plant J. 63: 283–296 [DOI] [PubMed] [Google Scholar]
- Yang S., Hua J. (2004). A haplotype-specific Resistance gene regulated by BONZAI1 mediates temperature-dependent growth control in Arabidopsis. Plant Cell 16: 1060–1071 [DOI] [PMC free article] [PubMed] [Google Scholar]
- Yang Y., Yu X., Song L., An C. (2011). ABI4 activates DGAT1 expression in Arabidopsis seedlings during nitrogen deficiency. Plant Physiol. 156: 873–883 [DOI] [PMC free article] [PubMed] [Google Scholar]
- Yasuda M., Ishikawa A., Jikumaru Y., Seki M., Umezawa T., Asami T., Maruyama-Nakashita A., Kudo T., Shinozaki K., Yoshida S., Nakashita H. (2008). Antagonistic interaction between systemic acquired resistance and the abscisic acid-mediated abiotic stress response in Arabidopsis. Plant Cell 20: 1678–1692 [DOI] [PMC free article] [PubMed] [Google Scholar]
- Zhai Z., Sooksa-nguan T., Vatamaniuk O.K. (2009). Establishing RNA interference as a reverse-genetic approach for gene functional analysis in protoplasts. Plant Physiol. 149: 642–652 [DOI] [PMC free article] [PubMed] [Google Scholar]
- Zhang Y., Goritschnig S., Dong X., Li X. (2003). A gain-of-function mutation in a plant disease resistance gene leads to constitutive activation of downstream signal transduction pathways in suppressor of npr1-1, constitutive 1. Plant Cell 15: 2636–2646 [DOI] [PMC free article] [PubMed] [Google Scholar]
- Zhu Y., Qian W., Hua J. (2010). Temperature modulates plant defense responses through NB-LRR proteins. PLoS Pathog. 6: e1000844. [DOI] [PMC free article] [PubMed] [Google Scholar]








