❤️JavaMap项目同时托管在 Github 和 Gitee(码云):
- Github: https://github.com/smileArchitect/JavaMap
- Gitee(码云) https://gitee.com/smileArchitect/JavaMap
麻烦大家点击右上角给 JavaMap 项目Star一下,也欢迎大家提 Issue 和PR~ 开源有你的贡献,爱你们 !
❤️由于国内访问 Github 速度比较慢,图片可能无法刷新出来,建议大家在线阅读: http://smilearchitect.gitee.io/javamap/,内容与Github同源。
1️⃣JavaMap项目可以干什么?戳这里给你介绍
2️⃣我是谁? 戳这里勾搭我拒绝内卷:需要转载可以联系我授权,恶意抄袭我会不惜一切代价维护权益,希望大家一起维护良好的创作环境。
努力完善中
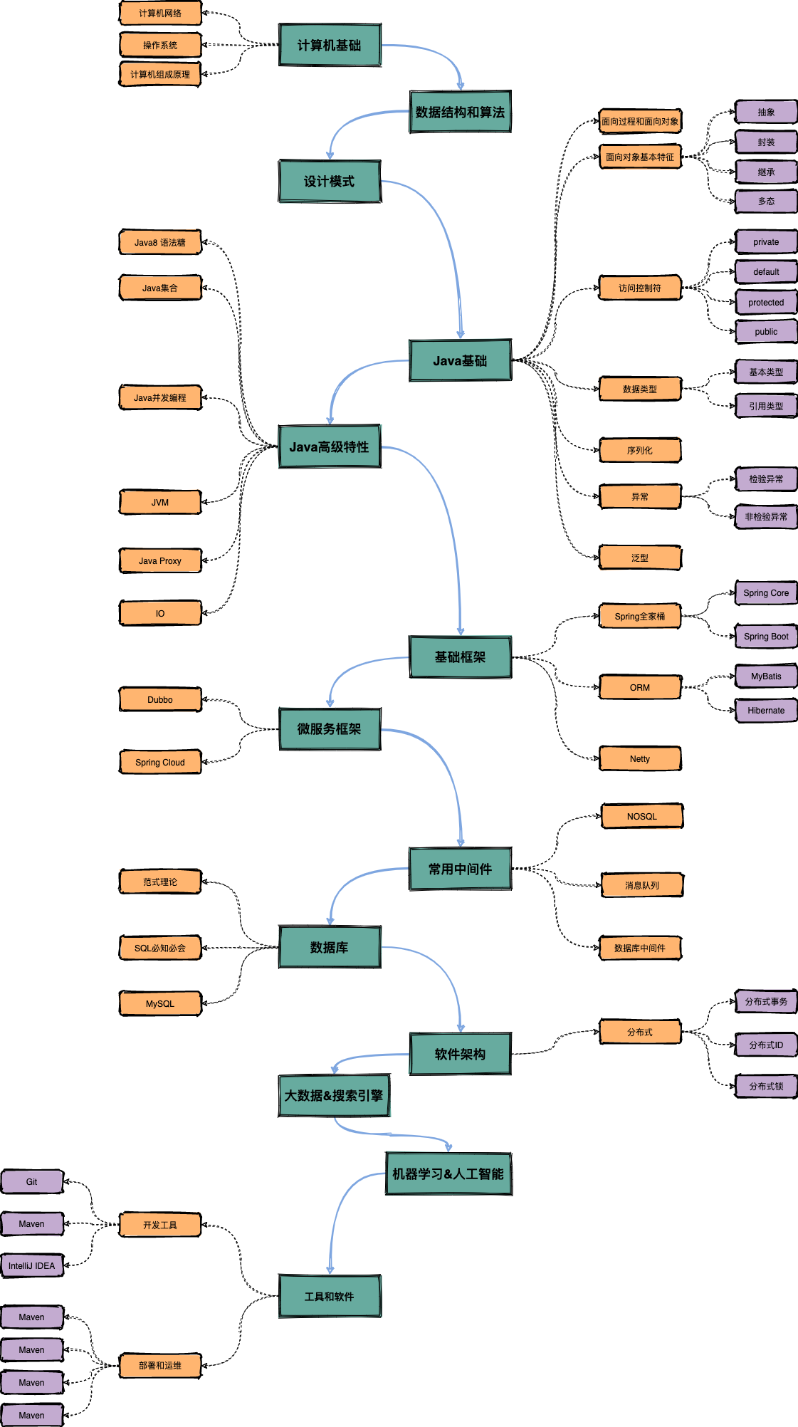
ℹ️ 表格中列出了 Java 后端相关技术栈纲要,其中大部分内容还未完成,雷架计划用几年的时间补全这些知识点(工作比较忙只能牺牲业余时间),希望能给小伙伴们在今后的学习和工作中带来帮助。
🎯 祝愿大家都能成长为技术大牛,年薪百万迎娶白富美走上人生巅峰。
📝 表格中西瓜数量越多代表内容越丰富。
| 类别 | 子项 | 标签 | 完整度 |
|---|---|---|---|
| 🚀 技术基础篇 | Java基础 | #Java基础入门80问 | 🍉 |
| 数据结构&算法 | |||
| 数据库 | |||
| 计算机网络 | |||
| 操作系统 | |||
| 🚀 🚀 技术进阶篇 | Java高级特性 | #Java8实战系列 #Java注解详解 | 🍉🍉🍉 |
| 基础框架 | |||
| 微服务框架 | |||
| 设计模式 | |||
| 🚀 🚀 🚀 技术大牛篇 | 常用中间件 | #玩转Redis #消息队列MQ | 🍉🍉🍉 |
| 软件架构 | |||
| 大数据 | |||
| 搜索引擎 | |||
| 机器学习&AI人工智能 | |||
| 🔧 工具软件 | 开发工具和效率提升 | #IDEA插件 | 🍉 |
| 部署和运维 | |||
| 🔫 我要进大厂系列 | #网易招聘 | 🍉 | |
| 🌙 程序员的故事系列 | #30岁的程序员 #国企程序员 #离开华为 #女程序员 #我和我的家乡 |
🍉🍉🍉 | |
| 🌎 侃天侃地侃互联网热点 | #鸿蒙OS软总线 | 🍉 |
空白部分是计划更新中,更新的速度看你们的热情,右上角点个Star吧~
- 实战系列01:Java8函数式接口和Lambda表达式你真的会了吗?
- 实战系列02:包学会,教你用Java函数式编程重构烂代码
- 实战系列03:请避开Stream流式编程常见的坑
- 实战系列04:使用Java8 Optional类优雅解决空指针问题
面试前你必须得了解
- 两年半完成逆袭,室友终于拿到字节跳动的Offer
- 程序员版《我和我的家乡》,拼搏奋斗的IT人是家乡的骄傲!
- 女程序员在互联网界到底有没有被歧视?
- 离开华为换种生活,它不香吗?
- 如果可以选择,我再也不想在国企当程序员了
- 30岁的程序员出路在哪里?
JavaMap项目计划覆盖所有Java后端相关技术栈,旨在为广大技术人提供一些帮助:
- 如果是在校生或Java刚入门,这里可以帮助你找到方向让你不再迷茫,沿着路线走可以助你早日成长为技术大牛。
- 如果你是职场新人,希望自己的技术能有更进一步的提升,未来可以进大厂拿到不错的薪水待遇,那么你来到这里就对了,JavaMap项目覆盖了初级、中级、高级所有技术栈,希望你能从中汲取到营养。
- 如果你在职场中已经打拼了三到五年,感觉遇到瓶颈了,JavaMap项目有一些架构相关的技术栈,希望你能早日突破自己当上架构师。
- 如果你已经是技术大牛,希望你能在这个开源项目中共享自己的力量造福广大技术人。
如果你有想法或者想共享自己的力量,欢迎大家提PR,有价值的贡献者会展示在首页。
别忘了在右上角给JavaMap项目点个Star,非常感谢~ 爱你们 ❤️
我是"爱笑的架构师"公号作者,你可以叫我"雷架"。
☕读过几年书:华中科技大学硕士毕业;
🌟浪过几个大厂:华为、网易、百度……
😗一直坚信技术能改变生活,愿保持初心,加油技术人!
我有技术和故事,等你来搞基。
公众号比Github早一到两天更新,如果大家想要实时关注我更新的文章以及分享的干货,可以关注我的公众号,扫描二维码或者微信搜:爱笑的架构师
或者你仅仅想找雷架咨询问题、交流、聊天,扫描二维码,备注:github


