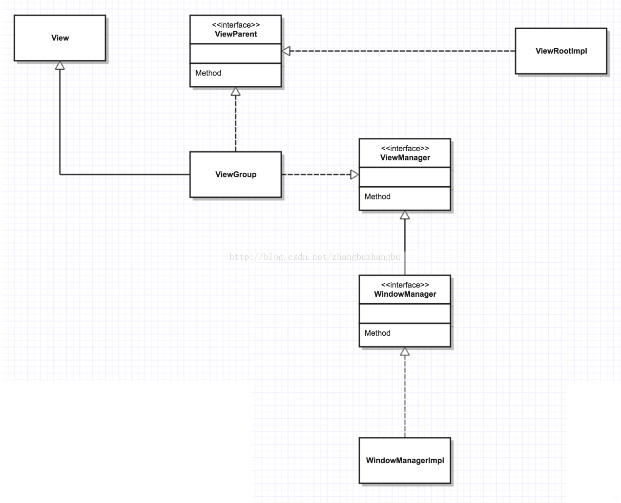
Activity核心类图  Window核心类图  View核心类图 