sutneucoder
码龄7年
求更新 关注
提问 私信
  • 博客:343,737
    社区:1
    343,738
    总访问量
  • 163
    原创
  • 12,693
    粉丝
  • 111
    关注
IP属地以运营商信息为准,境内显示到省(区、市),境外显示到国家(地区)
IP 属地:辽宁省
加入CSDN时间: 2019-01-05

个人简介:坚持记录,容易记住。

博客简介:

路人的博客

查看详细资料
个人成就
  • 获得1,253次点赞
  • 内容获得31次评论
  • 获得2,261次收藏
  • 代码片获得2,206次分享
  • 博客总排名1,000,669名
  • 原力等级
    原力等级
    6
    原力分
    2,798
    本月获得
    6
创作历程
  • 3篇
    2025年
  • 83篇
    2024年
  • 30篇
    2023年
  • 47篇
    2022年
  • 2篇
    2021年
  • 5篇
    2020年
成就勋章
TA的专栏
  • linux
    3篇
  • 实习
    20篇
  • Docker
    2篇
  • Jenkins
    8篇
  • Git
    2篇
  • Linux系统编程
    27篇
  • C/C++
    11篇
  • cmake
    3篇
  • 嵌入式软件开发
    24篇
  • TOOLS
    9篇
  • AI之旅
    18篇
  • 信息安全
    1篇
  • 低功耗蓝牙
    5篇
  • CAN总线
    10篇
  • 游戏引擎
    9篇
  • 计算机基础
    11篇
  • 报错与异常
    7篇
  • 函数用法
    9篇
  • 程序设计语言
    16篇
  • Web开发
    20篇
  • 随谈
    1篇
  • office系列工具使用
    1篇
  • 电脑装机
    3篇

TA关注的专栏 8

TA关注的收藏夹 0

TA关注的社区 4

TA参与的活动 0

兴趣领域 设置
  • Python
    django
  • 人工智能
    机器学习自然语言处理pytorch
  • 操作系统
    linuxubuntuwindowscentos
  • 数学
    线性代数矩阵概率论傅立叶分析
  • 网络空间安全
    安全系统安全web安全安全架构
创作活动更多

AI 镜像开发实战征文活动

随着人工智能技术的飞速发展,AI 镜像开发逐渐成为技术领域的热点之一。Stable Diffusion 3.5 FP8 作为强大的文生图模型,为开发者提供了更高效的图像生成解决方案。为了推动 AI 镜像开发技术的交流与创新,我们特此发起本次征文活动,诚邀广大开发者分享在 Stable Diffusion 3.5 FP8 文生图方向的实战经验和创新应用 本次征文活动鼓励开发者围绕 Stable Diffusion 3.5 FP8 文生图方向,分享以下方面的内容: 1. 技术实践与优化 - Stable Diffusion 3.5 FP8 模型架构解析与优化技巧 - 文生图生成效果的提升方法与技巧 - 模型部署与加速策略,例如使用 Hugging Face、Diffusers 等工具 - 针对特定场景(例如二次元、写实风)的模型微调与定制化开发 2. 应用场景探索 - Stable Diffusion 3.5 FP8 在不同领域的应用案例分享,例如游戏设计、广告创意、艺术创作等 - 利用 Stable Diffusion 3.5 FP8 实现图像编辑、图像修复、图像增强等功能的探索 - 结合其他 AI 技术(例如 NLP、语音识别)构建更强大的应用 3. 创新应用与思考 - 基于 Stable Diffusion 3.5 FP8 的创新应用场景设计 - AI 镜像开发的未来发展方向的思考与展望 - 对 AI 镜像开发伦理、安全等问题的探讨

36人参与 去参加
  • 最近
  • 文章
  • 专栏
  • 代码仓
  • 资源
  • 收藏
  • 关注/订阅/互动
更多
  • 最近

  • 文章

  • 专栏

  • 代码仓

  • 资源

  • 收藏

  • 关注/订阅/互动

  • 社区

  • 帖子

  • 问答

  • 课程

  • 视频

搜索 取消

【Linux系统编程(线程编程)】讲讲线程的条件控制实现同步,顺便谈一谈线程死锁

在使用互斥变量、条件变量前都必须进行初始化,可以分别置为常量PTHREAD_MUTEX_INITIALIZER(只对静态分配的互斥量)、PTHREAD_COND_INITIALIZER(只对静态分配的条件变量),也可以通过调用pthread_mutex_init、pthread_cond_init函数进行初始化。这样,两个线程都想拿到对方手里的那把锁,谁都还不能解锁,导致线程死锁。让t1线程 中数据为3时打印信息,如果把下面程序中的条件和互斥量去掉,其实有可能打印不到,因为数据可能在其它线程中变化过去。
原创
博文更新于 2025.02.11 ·
909 阅读 ·
21 点赞 ·
0 评论 ·
25 收藏

linux实际中的常用命令

linux常用命令
原创
博文更新于 2025.01.27 ·
638 阅读 ·
13 点赞 ·
0 评论 ·
20 收藏

docker “no space left on device” 解决方案

docker “no space left on device” 问题原因:出现此问题一般是 docker 根目录空间不足导致。修改ExecStart=/usr/bin/dockerd-current下行后面加。解决方案:修改 Docker Root Dir 的值,指向一个更大空间的目录.默认目录为/var/lib/docker。
原创
博文更新于 2025.01.14 ·
1267 阅读 ·
5 点赞 ·
0 评论 ·
1 收藏

KMP算法

next数组中存储的是位置,该位置是当文本串和模式串不匹配时,模式串应该重新回到的位置,以再次进行匹配。next数组是通过计算最长相等前后缀得到。KMP是以三个人的名字缩写命名的。此处使用前缀表统一减一实现。
原创
博文更新于 2025.01.05 ·
214 阅读 ·
1 点赞 ·
0 评论 ·
0 收藏

todesk远程连接zorin(linux)无法通过Win+P切换屏幕,使用命令控制两个屏幕显示变成一个屏幕显示

问题记录:使用todesk在寝室连接实验室电脑,实验室电脑是双屏幕,无法看到部分应用。xrandr具有查看显示器状态、设置使用屏幕、设置主显示器、更改显示器位置、恢复默认等功能。然后点击是没有反映的,需要断开todesk重新连接 一下,就可以了。
原创
博文更新于 2024.12.22 ·
634 阅读 ·
3 点赞 ·
0 评论 ·
0 收藏

qqmusic for linux 启动闪退解决办法

安装了双系统之后,想在linux物理机上安装qq音乐之后,但是启动发现闪退。具体修改:更改Exec开头的一行,%U删去,并添加 --no-sandbox。我的系统是Zorin,基于Ubuntu的linux系统。重启计算机就好使了。
原创
博文更新于 2024.12.18 ·
647 阅读 ·
4 点赞 ·
0 评论 ·
3 收藏

Linux中的service命令

在Linux系统中,service命令是用来启动、停止、重启以及查看系统服务状态的一个常用命令。服务,或称为守护进程,是在后台运行的进程,它们通常会监听某个端口,等待其他程序的请求。例如,MySQL、SSH、Docker和防火墙等都是作为服务运行的。
原创
博文更新于 2024.12.16 ·
862 阅读 ·
5 点赞 ·
0 评论 ·
9 收藏

argv溢出

这种kv格式的数据,基本就是环境变量。从进程内存布局空间来看,也可以解释得通。《UNIX环境高级编程》中的内存模型图展示了进程空间最上方的存储是命令行和环境变量。此技术可以应用在修改进程名称上:先将环境变量等信息拷贝一份,然后全局变量重新指向,最后覆盖这块区域内容为自定义名称。因为修改了argv边界元素,使循环无法在原来的边界停止,而继续输出。argc和argv是主函数运行的input。
原创
博文更新于 2024.08.30 ·
1100 阅读 ·
6 点赞 ·
0 评论 ·
5 收藏

C++ lambda表达式

Lambda 表达式可以捕获外部作用域的变量,也可以作为参数传给函数或变量。Lambda 表达式是 C++11 的新特性,一种定义匿名函数的简洁方式。Lambda 表达式可以捕获外部作用域中的变量。Lambda 表达式作为比较器传递给函数,例如。Lambda 表达式的参数列表和返回类型。捕获所有外部变量的副本,或使用。捕获所有外部变量的引用。
原创
博文更新于 2024.08.29 ·
409 阅读 ·
3 点赞 ·
0 评论 ·
1 收藏

常量指针与指针常量

先指针int* 后常量const,常量const修饰的是后边ptr(指针),所以p不可修改,*ptr无限制可以修改。先常量 const ,后指针 int*,常量修饰的是。即,ptr = &b不可行,*ptr = b 可行。指针常量 是 int* const ptr。即*ptr = b不可行,ptr=&b可行。常量指针 const int * p;p不可修改,p无限制可修改。
原创
博文更新于 2024.08.28 ·
260 阅读 ·
2 点赞 ·
0 评论 ·
0 收藏

C语言setenv()原理

setenv()是通过修改进程内存空间的形式来修改环境变量,一般不会影响其他的进程,不过子进程除外。此处空间一般是固定大小,无法修改,如果有新的环境变量加入,会在堆上申请空间并存储。所以,对于测试或者其它的一些依赖修改环境变量的程序,可以在其内部调用setenv这类函数进行动态修改,不会影响系统配置文件,很友好。由于之前开发过程是通过修改~/.bashrc文件,控制环境变量,所以对于setenv()做一个学习研究。C/C++内存模型如下。setenv()定义在,设置或者更新环境变量。
原创
博文更新于 2024.08.26 ·
878 阅读 ·
5 点赞 ·
0 评论 ·
11 收藏

syslog vsyslog的源码分析

syslog 和vsyslog是系统日志函数。ubuntu20.04系统下,其产生的日志会存储到/var/log/syslog文件中。
原创
博文更新于 2024.08.21 ·
1489 阅读 ·
22 点赞 ·
0 评论 ·
21 收藏

阻塞IO 非阻塞IO 异步IO 同步IO

阻塞和非阻塞主要是指调用某个系统函数时,这个函数是否会导致进程进入阻塞状态而言的;a)调用一个函数,这个函数就卡在在这里,整个程序流程不往下走了,该函数卡在这里等待一个事情发生,这种情况下,操作系统会将该线程或进程挂起,不会消耗 CPU 资源,只有这个事情发生了,这个函数才会往下走,继续执行。这种函数,就认为是阻塞函数;accept();这种阻塞,并不好,效率很低;一般我们不会用阻塞方式来写服务器程序,效率低;b):不会卡住,充分利用时间片,执行更高;
原创
博文更新于 2024.08.21 ·
473 阅读 ·
5 点赞 ·
0 评论 ·
6 收藏

linux信号集

信号可以由系统发送,也可以由其他进程或应用程序自身发送。Linux支持多种信号,每种信号都有一个唯一的整数编号和一个默认的动作。函数,进程可以指定对特定信号的处理方式,例如忽略信号、执行自定义的信号处理函数或执行默认动作。函数,进程可以创建一个信号掩码,用于暂时阻止某些信号的交付。等函数来初始化、填充、添加、删除信号或等待信号集中的信号。)是一个数据结构,用于表示信号集,即一组信号。函数,进程可以等待信号集中的任一信号的到来。类型的信号集来操作。函数,可以向进程或线程发送信号。Linux系统中,信号是。
原创
博文更新于 2024.08.14 ·
566 阅读 ·
3 点赞 ·
0 评论 ·
10 收藏

docker run的复杂使用

这个命令创建了一个高度交互式的容器,它与主机共享用户主目录、X11 socket以及直接渲染接口设备,具有较高的权限,使用主机网络,并准备运行一个需要图形界面和可能涉及硬件加速图形处理的应用程序。: 这同样是一个卷挂载,用于共享X11 socket文件,使得容器内的应用程序可以通过X11协议访问主机的图形界面。: 使容器使用主机的网络堆栈,意味着容器将直接使用主机的网络设备和配置,而不是隔离的网络环境。: Docker的运行命令,用于创建一个新的容器并运行一个命令。: 为新创建的容器指定一个名字,这里是。
原创
博文更新于 2024.08.14 ·
1163 阅读 ·
4 点赞 ·
0 评论 ·
11 收藏

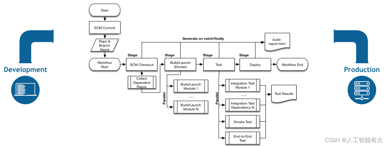
Jenkins 创建流水线任务

Jenkins是一个流行的持续集成(Continuous Integration,CI)工具。
原创
博文更新于 2024.08.14 ·
755 阅读 ·
3 点赞 ·
0 评论 ·
9 收藏

【ssh命令】ssh登录远程服务器

命令格式:ssh 用户名@主机IP。然后输入密码,就可以登录进去了。
原创
博文更新于 2024.08.14 ·
1154 阅读 ·
1 点赞 ·
1 评论 ·
1 收藏

【Git】git常用命令

git常用命令,和github和gitee和gitlab。
原创
博文更新于 2024.08.14 ·
758 阅读 ·
12 点赞 ·
1 评论 ·
12 收藏

c/c++语言的一种日志的编写办法

的作用是在宏中将可变长度参数的前一个参数和后一个参数连接起来,如果可变长度参数为空,则不产生任何内容。与之对应的区别就是,函数名称的差异取决于调用函数所传入参数的不同。今日分享一下,从某源码中看到这种日志编写方式,很强。确保在参数列表为空时,不会生成多余的逗号或者括号。语法是C/C++语言的变参宏技巧,处理可变参数。这几种日志输出函数,背后都调用了相同的调用。这三个宏的不同,代表不同的日志严重等级。,通过变参的方式传递不定数量的参数。,用于打印日志信息。
原创
博文更新于 2024.08.14 ·
558 阅读 ·
3 点赞 ·
0 评论 ·
10 收藏

/usr/bin/ld: ../src/libnmedia.so.1.0.1: undefined reference to `g_strsplit_set‘ /usr/bin/ld: ../src/

完成后,重新运行 CMake 和 Make 来重新配置和构建项目,以确保编译和链接选项生效。可执行文件的相关指令。您可以将编译和链接选项添加到该文件中。通过添加以上代码到适当的位置,您就可以将编译和链接选项添加到。记得根据您的项目结构和实际情况做出相应的调整。通常,编译选项会添加到包含编译指令的源文件。开头的是链接部分,用来指定需要链接的库文件。是的,需要将编译和链接选项添加到对应的。中,而链接选项会添加到包含链接指令的。开头的编译选项添加到包含编译指令的。开头的链接选项添加到包含链接指令的。
原创
博文更新于 2024.08.14 ·
441 阅读 ·
5 点赞 ·
0 评论 ·
3 收藏
加载更多